Tweetovi
- Tweetovi, trenutna stranica.
- Tweetovi i odgovori
- Medijski sadržaj
Blokirali ste korisnika/cu @TeagueRHenry
Jeste li sigurni da želite vidjeti te tweetove? Time nećete deblokirati korisnika/cu @TeagueRHenry
-
Prikvačeni tweet
Very pleased to present the paper outlining our network jackknife method: https://www.mitpressjournals.org/doi/abs/10.1162/netn_a_00109 … just accepted at
@netneurosci. This method is designed to help localize global network inferences to specific locations or subnetworks in the brain.Prikaži ovu nitHvala. Twitter će to iskoristiti za poboljšanje vaše vremenske crte. PoništiPoništi -
Teague Henry proslijedio/la je Tweet
Our team loved your paper, which discovered thanks to a mention in the
@guardian. We work with clean language, and your insights have interesting application for our work. This article on our blog has a (lighthearted) take inspired by your research :)https://www.flaregovernance.eu/do-you-know-what-i-mean-what-we-lose-in-translation …Hvala. Twitter će to iskoristiti za poboljšanje vaše vremenske crte. PoništiPoništi -
Teague Henry proslijedio/la je Tweet
Check out my
#rstats packages: - cobalt (tables and plots for balance checking) - WeightIt (estimating propensity score weights and generalizations) - optweight (estimating balancing weights using optimization) Let me know if you're finding them useful!Hvala. Twitter će to iskoristiti za poboljšanje vaše vremenske crte. PoništiPoništi -
Fantastic thread overall, this point particularly resonatedhttps://twitter.com/dan_p_simpson/status/1211398891033317379 …
Hvala. Twitter će to iskoristiti za poboljšanje vaše vremenske crte. PoništiPoništi -
Teague Henry proslijedio/la je Tweet
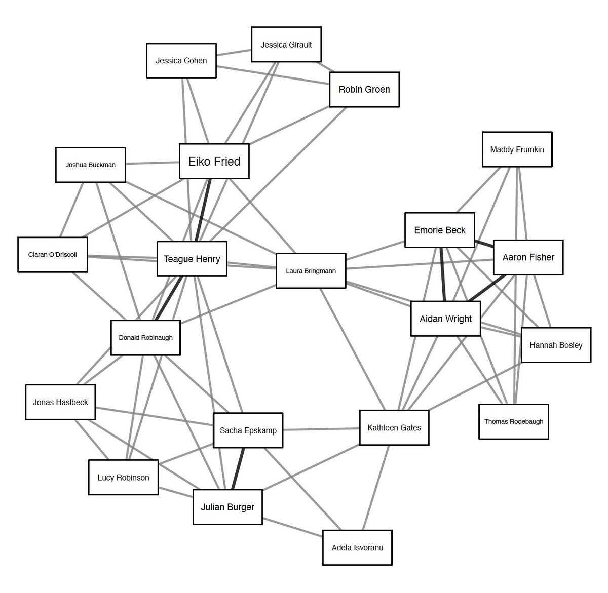
A network analysis of this data reveals a single giant component in which all speakers are connected. On the left we can identify a network / computational modeling focused cluster and on the right an ESM / ideographic research focused cluster. >>>pic.twitter.com/gTLqrBnH7d
Hvala. Twitter će to iskoristiti za poboljšanje vaše vremenske crte. PoništiPoništi -
Jumping on the
#APS20CHI symposium announcement bandwagon: "Network Methods in Psychology and Neuroscience: Views, Advances and Use Cases from Clinical Science and Neuroimaging" with@EikoFried,@jrcohen02, Robin Groen and Jessica Girault was accepted!Hvala. Twitter će to iskoristiti za poboljšanje vaše vremenske crte. PoništiPoništi -
Very pleased to share this! Thanks to
@josh_c_jackson for leading the project, and all the other collaborators for the fantastic experience!https://twitter.com/josh_c_jackson/status/1207742765196554240 …Hvala. Twitter će to iskoristiti za poboljšanje vaše vremenske crte. PoništiPoništi -
Teague Henry proslijedio/la je Tweet
Huh, the CIA manual on sabotage sounds a lot like academia.pic.twitter.com/5vmaA7Ks9j
Hvala. Twitter će to iskoristiti za poboljšanje vaše vremenske crte. PoništiPoništi -
If people claim to work 100 hrs/wk and don't have a haunted, thousand yard stare while doing so, I just don't believe them.https://twitter.com/HABrazeau/status/1198619356046999552 …
Hvala. Twitter će to iskoristiti za poboljšanje vaše vremenske crte. PoništiPoništi -
New post up on Strings Not Factors: Design principles for software libraries! You might not be writing them, but you definitely use them:https://tinyurl.com/ua3ofv5
Hvala. Twitter će to iskoristiti za poboljšanje vaše vremenske crte. PoništiPoništi -
Teague Henry proslijedio/la je TweetHvala. Twitter će to iskoristiti za poboljšanje vaše vremenske crte. PoništiPoništi
-
Tired: 2 sample t-test Wired: General linear model with Gaussian link function and 2-group orthogonal contrasts
Hvala. Twitter će to iskoristiti za poboljšanje vaše vremenske crte. PoništiPoništi -
Teague Henry proslijedio/la je Tweet
Dr. Patrick Curran,
@UNCPsych professor and a total quanti-dude, is the co-host of a NEW#podcast#Quantitude! Quantitude is dedicated to all things quantitative! Check it out here! http://quantitudethepodcast.org/listen/@quantitudepodpic.twitter.com/cthXL0Of8f
Hvala. Twitter će to iskoristiti za poboljšanje vaše vremenske crte. PoništiPoništi -
I think that this sort of software requires the most design consideration and is quite difficult to do well. So in the above post I share some general thoughts about how to approach designing an application in the social sciences.
Prikaži ovu nitHvala. Twitter će to iskoristiti za poboljšanje vaše vremenske crte. PoništiPoništi -
I have a taxonomy of software I use when thinking about design, and "applications" are software designed to do something (like run SEMs) while minimizing what the user additionally needs to know (scripting, optimization, etc..)
Prikaži ovu nitHvala. Twitter će to iskoristiti za poboljšanje vaše vremenske crte. PoništiPoništi -
I was going to write about memory usage in R (because that is the type of thing that gets me out of bed), but given the positive response to my post about software design, I decided to write about how to design applications in the social sciences:https://tinyurl.com/yyoafkfw
Prikaži ovu nitHvala. Twitter će to iskoristiti za poboljšanje vaše vremenske crte. PoništiPoništi -
Well this has certainly brightened my day! If you want to hear about quant by two of the titans of the field, you can't do much better then this!https://twitter.com/quantitudepod/status/1189272523852210182 …
Hvala. Twitter će to iskoristiti za poboljšanje vaše vremenske crte. PoništiPoništi -
So that "Bayesian stats is data fabrication" article... I appreciate the author's honesty when they flat out disagree with the premise of Bayesian stats (that parameters are random variables) but it completely undermines any point about Bayes that follows...
Hvala. Twitter će to iskoristiti za poboljšanje vaše vremenske crte. PoništiPoništi -
So, because of that, and because I just enjoy writing about software design, I am going to put my thoughts out there into the churning maw that is the internet, in hopes that somebody other than myself will find this useful! 5/5
Prikaži ovu nitHvala. Twitter će to iskoristiti za poboljšanje vaše vremenske crte. PoništiPoništi -
Of course, there are great resources for all of these questions, but in my experience they are hard to digest as they are usually written for a more comp-sci audience. 4/5
Prikaži ovu nitHvala. Twitter će to iskoristiti za poboljšanje vaše vremenske crte. PoništiPoništi -
However, there doesn't appear to be much good information or formal training on the art of software design/engineering specifically designed towards methodologists in the social sciences. What makes for a good R package? How do you optimize code in Python? 3/5
Prikaži ovu nitHvala. Twitter će to iskoristiti za poboljšanje vaše vremenske crte. PoništiPoništi
Čini se da učitavanje traje već neko vrijeme.
Twitter je možda preopterećen ili ima kratkotrajnih poteškoća u radu. Pokušajte ponovno ili potražite dodatne informacije u odjeljku Status Twittera.
