Tweetovi
- Tweetovi, trenutna stranica.
- Tweetovi i odgovori
- Medijski sadržaj
Blokirali ste korisnika/cu @SharkMourier
Jeste li sigurni da želite vidjeti te tweetove? Time nećete deblokirati korisnika/cu @SharkMourier
-
Prikvačeni tweet
My first
#preprint in@biorxivpreprint ! From a collaboration with@elodie_ledee &@DJacoby_Marine A multilayer perspective for inferring spatial and social functioning in animal movement networks https://www.biorxiv.org/content/10.1101/749085v1 …pic.twitter.com/B39kF0XyXv
Hvala. Twitter će to iskoristiti za poboljšanje vaše vremenske crte. PoništiPoništi -
Well done
@Bouyoucos , your French is improving!#Physioshark@physiologyfish@criobe_pfhttps://twitter.com/Polynesiela1ere/status/1224440810625650688 …
Hvala. Twitter će to iskoristiti za poboljšanje vaše vremenske crte. PoništiPoništi -
Johann MOURIER proslijedio/la je Tweet
Paper alert!!! Spatio-temporal genetic tagging of basking sharks provides insights to gene flow, temporal variation and re-encounters!http://www.nature.com/articles/s41598-020-58086-4 …
Hvala. Twitter će to iskoristiti za poboljšanje vaše vremenske crte. PoništiPoništi -
Johann MOURIER proslijedio/la je Tweet
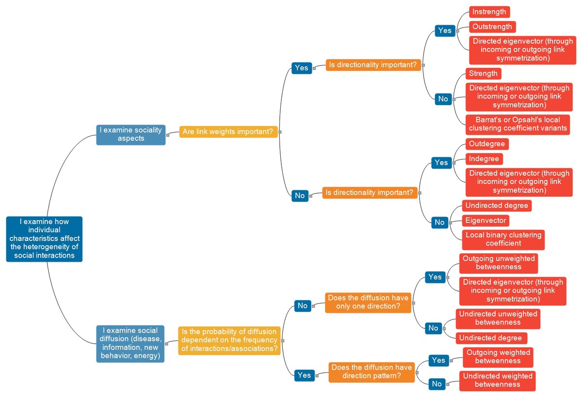
What do you want to do in
#SNA? Here the answer! Network measures in animal social network analysis: their strengths, limits, interpretations and uses, by@DrS0SA@cedricsueur@IvanIvanpuga in@MethodsEcolEvol https://besjournals.onlinelibrary.wiley.com/doi/abs/10.1111/2041-210X.13366 …pic.twitter.com/zd81bceBmk
Hvala. Twitter će to iskoristiti za poboljšanje vaše vremenske crte. PoništiPoništi -
Johann MOURIER proslijedio/la je Tweet
Network measures in animal social network analysis: their strengths, limits, interpretations and uses, by
@DrS0SA@cedricsueur@IvanIvanpuga in@MethodsEcolEvol https://besjournals.onlinelibrary.wiley.com/doi/abs/10.1111/2041-210X.13366 …pic.twitter.com/gkiKMH0bH3
Hvala. Twitter će to iskoristiti za poboljšanje vaše vremenske crte. PoništiPoništi -
Johann MOURIER proslijedio/la je Tweet
#NewInCopeia
The Smallest Known Free-Living White Shark Carcharodon carcharias (Lamniformes: Lamnidae): Ecological and Management Implications
Santana-Morales et al
https://doi.org/10.1643/OT-19-233 …
Until 21 Mar, follow https://bit.ly/2TZKsjE to freely available PDFpic.twitter.com/Qfvsw5q12S
Hvala. Twitter će to iskoristiti za poboljšanje vaše vremenske crte. PoništiPoništi -
Johann MOURIER proslijedio/la je Tweet
Avec les vénérables
@vviblanc et@DrS0SA de notre équipe@Physiol_Evol_Be à@IPHC_Strasbourg. SUPERBE VIDÉO à absolument regarder.https://twitter.com/IPHC_Strasbourg/status/1223245576189464576 …
Hvala. Twitter će to iskoristiti za poboljšanje vaše vremenske crte. PoništiPoništi -
Johann MOURIER proslijedio/la je Tweet
Congrats to our team members Dr. Daniel Coffey and Mark Royer on their sixgill shark publication. This study was a part of their dissertation research "Diel patterns in swimming behavior of a vertically migrating deepwater shark, the bluntnose sixgill" https://dx.plos.org/10.1371/journal.pone.0228253 …pic.twitter.com/iHO8KKgSKc
Prikaži ovu nitHvala. Twitter će to iskoristiti za poboljšanje vaše vremenske crte. PoništiPoništi -
Hvala. Twitter će to iskoristiti za poboljšanje vaše vremenske crte. PoništiPoništi
-
Johann MOURIER proslijedio/la je Tweet
In a new
@hakaimagazine piece on using shark liver oil for biofuel,@SharkColin warns market development could contribute to collapsing shark populations, making the industry short-lived, and that "From an ecological standpoint, it would be catastrophic." https://www.hakaimagazine.com/news/sharks-in-the-gas-tank/ …pic.twitter.com/T5qNuFKoqS
Hvala. Twitter će to iskoristiti za poboljšanje vaše vremenske crte. PoništiPoništi -
Johann MOURIER proslijedio/la je Tweet
How big do no-take MPAs have to be to have conservation benefits for coral reef sharks? We used tracking data from >450 individuals and abundance data from 36 countries to find out. Read our new paper in
@CurrentBiology led by@DrRossDwyer https://doi.org/10.1016/j.cub.2019.12.005 …#sharkraympapic.twitter.com/B5CtE8ueTf
Hvala. Twitter će to iskoristiti za poboljšanje vaše vremenske crte. PoništiPoništi -
Just landed in South Africa
15 year after my first shark experience
! Hello rugby world champions!Hvala. Twitter će to iskoristiti za poboljšanje vaše vremenske crte. PoništiPoništi -
Johann MOURIER proslijedio/la je Tweet
Check out our latest paper on a curious and deadly interaction between two fishes: a large predatory jack and a pufferfish. Prey killed predator but died in the process! h/t
@SteinhartBart https://www.ajol.info/index.php/wiojms/article/view/188323 …pic.twitter.com/KEZdrEvjWj
Hvala. Twitter će to iskoristiti za poboljšanje vaše vremenske crte. PoništiPoništi -
Johann MOURIER proslijedio/la je Tweet
Discovery reveals how
#remora fishes know when to hitch a ride aboard their hosts@njit@RSocPublishinghttps://phys.org/news/2020-01-discovery-reveals-remora-fishes-hitch.html …Hvala. Twitter će to iskoristiti za poboljšanje vaše vremenske crte. PoništiPoništi -
Johann MOURIER proslijedio/la je Tweet
Here is a R package provided by the
#CESAB@FRBiodiv that allows users to download spatial shapefiles of protected areas for world countries using the World Database on Protected Areas API (WDPA). Great job Nicolas Casajus !
https://github.com/FRBCesab/worldpa …pic.twitter.com/4lQlOP9m9y
Hvala. Twitter će to iskoristiti za poboljšanje vaše vremenske crte. PoništiPoništi -
Linking hunting weaponry to attack strategies in sailfish and striped marlin https://royalsocietypublishing.org/doi/10.1098/rspb.2019.2228 …pic.twitter.com/PGCiy05yww
Hvala. Twitter će to iskoristiti za poboljšanje vaše vremenske crte. PoništiPoništi -
Johann MOURIER proslijedio/la je Tweet
We
@CienciasDoMar@UAlg just opened a researcher (PhD) position for the#BECORV project, a multidisciplinary project (#biotelemetry,#genomics,#modelling) on meagre. More details here https://ccmar.ualg.pt/en/job/ccmarid012020-1-vacancy-junior-researcher-mf … Please RT@AquaticTrackingpic.twitter.com/gfffyVENQW
Hvala. Twitter će to iskoristiti za poboljšanje vaše vremenske crte. PoništiPoništi -
Johann MOURIER proslijedio/la je Tweet
Spécisme : Une carte pour montrer que notre empathie change en fonction des espèces animaleshttps://sciencepost.fr/une-carte-pour-montrer-que-notre-empathie-change-en-fonction-des-especes-animales/ …
Hvala. Twitter će to iskoristiti za poboljšanje vaše vremenske crte. PoništiPoništi -
Johann MOURIER proslijedio/la je Tweet
Excited about our paper out today in
@NatureComms - Environmental DNA reveals seasonal shifts and potential interactions in a marine community https://www.nature.com/articles/s41467-019-14105-1 …#OA#eDNA#metabarcoding#MBON@AnniDjurhuus@CClosek@Invertdna@USFCMS@USFResearchpic.twitter.com/cheSomeRsM
Hvala. Twitter će to iskoristiti za poboljšanje vaše vremenske crte. PoništiPoništi -
Johann MOURIER proslijedio/la je Tweet
Stakeholder wisdom: our new paper in
@naturesustainab led by@PAminpour shows a bunch of anglers can approximate the best scientific understanding of the ecology of an exploited fish species, if you do the aggregation of the collective intelligence right. https://www.nature.com/articles/s41893-019-0467-z …pic.twitter.com/weyr7u9u2M
Prikaži ovu nitHvala. Twitter će to iskoristiti za poboljšanje vaše vremenske crte. PoništiPoništi -
Johann MOURIER proslijedio/la je Tweet
Our latest issue is now out with 20 fantastic papers all on
#biologging, and all are FREE TO READ - https://besjournals.onlinelibrary.wiley.com/toc/13652656/2020/89/1 …pic.twitter.com/gBQ2IMFHXh
Hvala. Twitter će to iskoristiti za poboljšanje vaše vremenske crte. PoništiPoništi
Čini se da učitavanje traje već neko vrijeme.
Twitter je možda preopterećen ili ima kratkotrajnih poteškoća u radu. Pokušajte ponovno ili potražite dodatne informacije u odjeljku Status Twittera.