Tweetovi
- Tweetovi, trenutna stranica.
- Tweetovi i odgovori
- Medijski sadržaj
Blokirali ste korisnika/cu @PhilippMews
Jeste li sigurni da želite vidjeti te tweetove? Time nećete deblokirati korisnika/cu @PhilippMews
-
Prikvačeni tweet
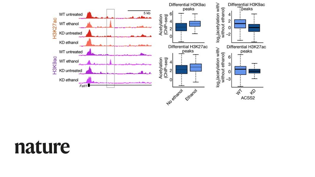
Excellent News & Views on our paper out in Nature! We find alcohol metabolites attach to brain chromatin and affect learning!
@berger_lab@PennEpiInst@PennMedNews@PennIDOM@SinaiBrain@MountSinaiPsych check it out: https://www.nature.com/articles/s42255-019-0139-3 …pic.twitter.com/jJ0apnb1Gx
Prikaži ovu nitHvala. Twitter će to iskoristiti za poboljšanje vaše vremenske crte. PoništiPoništi -
Philipp Mews proslijedio/la je Tweet
We spotlight recent work in Nature. Makes me wanna drink something tonight and give my hippocampus much needed rest.
@PhilippMews https://www.cell.com/trends/biochemical-sciences …Hvala. Twitter će to iskoristiti za poboljšanje vaše vremenske crte. PoništiPoništi -
Philipp Mews proslijedio/la je Tweet
Excited to share my postdoc work with
@kaymtye! We developed a new approach for measuring alcohol drinking behaviors in mice, and identify a neural circuit that plays a role in determining whether compulsive drinking ultimately develops@sciencemagazinehttps://science.sciencemag.org/content/366/6468/1008 …Prikaži ovu nitHvala. Twitter će to iskoristiti za poboljšanje vaše vremenske crte. PoništiPoništi -
Philipp Mews proslijedio/la je Tweet
Come join us! Project details within!https://twitter.com/CAN_ACN/status/1189646930835640323 …
Hvala. Twitter će to iskoristiti za poboljšanje vaše vremenske crte. PoništiPoništi -
Philipp Mews proslijedio/la je Tweet
Please join us for an important event tomorrow Wednesday October 30, Confronting Addiction: Science, Policy, and Care organized by Dr. Yasmin Hurd and the Addiction Institute of Mount Sinai. NIDA director Dr. Nora Volkow will be speaking.
@SinaiBrain@NIDAnewspic.twitter.com/2JId7WHF9O
Hvala. Twitter će to iskoristiti za poboljšanje vaše vremenske crte. PoništiPoništi -
Philipp Mews proslijedio/la je Tweet
Check our latest preprint!
@LauraHuckins@CChatzinakos Analysis of Genetically Regulated Gene Expression Identifies a Prefrontal PTSD Gene, SNRNP35, Specific to Military Cohorts@McLeanHospital@harvardmed@broadinstitute@PGCgenetics@IcahnMountSinai https://papers.ssrn.com/sol3/papers.cfm?abstract_id=3473465 …Prikaži ovu nitHvala. Twitter će to iskoristiti za poboljšanje vaše vremenske crte. PoništiPoništi -
Philipp Mews proslijedio/la je Tweet
I was just reading a pub on planarians and one thing led to another so now I must share this 1-min video of how these flatworms can grow a whole body from a fragment after being chopped. [More info here: https://n.pr/32ZkPRH ]pic.twitter.com/ETmDauOo5O
Hvala. Twitter će to iskoristiti za poboljšanje vaše vremenske crte. PoništiPoništi -
We discovered that alcohol-derived acetate directly attaches to the DNA-packaging material in the brain and promotes learning. Implications for gut microbiome and food-derived acetate on brain function & memory!https://twitter.com/nature/status/1187998059520843776 …
Hvala. Twitter će to iskoristiti za poboljšanje vaše vremenske crte. PoništiPoništi -
Philipp Mews proslijedio/la je TweetHvala. Twitter će to iskoristiti za poboljšanje vaše vremenske crte. PoništiPoništi
-
Philipp Mews proslijedio/la je Tweet
Acetate that is produced from the breakdown of alcohol contributes to histone acetylation in the brain, indicating that there is a direct link between alcohol metabolism and gene expression.
#neuroscience#brain#neuron#epigenetics#transcriptome https://www.nature.com/articles/s41586-019-1700-7?WT.ec_id=NATURE-201910&sap-outbound-id=96D1D6B5D879AD3E371F5D81F7417E31E7B89905&utm_source=hybris-campaign&utm_medium=email&utm_campaign=000_SKN6563_0000016291_41586-Nature-20191024-EAlert&utm_content=EN_internal_35824_20191024&mkt-key=005056B0331B1EE88A993B11BF473FAA …pic.twitter.com/5lFtMqg6D2
Hvala. Twitter će to iskoristiti za poboljšanje vaše vremenske crte. PoništiPoništi -
Philipp Mews proslijedio/la je Tweet
Histone Lactylation, new modification on histones ! ... https://www.nature.com/articles/s41586-019-1678-1 …https://www.nature.com/articles/d41586-019-03122-1 …
Hvala. Twitter će to iskoristiti za poboljšanje vaše vremenske crte. PoništiPoništi -
Philipp Mews proslijedio/la je Tweet
Ants are immune to traffic jams, suggests a new study. Even in crowded conditions, ant colonies still manage to maintain smooth traffic flow. Ants have a common goal- this may be why just widening highways doesn't reduce human traffic congestion. https://elifesciences.org/articles/48945 pic.twitter.com/7bbfGY3zLY
Hvala. Twitter će to iskoristiti za poboljšanje vaše vremenske crte. PoništiPoništi -
Huge thank you to my fantastic collaborators
@GaborEgervari@SimoneSidoli@NativioR G.Donahue@DesiAlexander S.Lombroso S. Riesche@EAHellerPhD@EricJNestler@berger_lab >> Alcohol metabolism contributes to brain histone acetylationhttp://disq.us/t/3j5o23qPrikaži ovu nitHvala. Twitter će to iskoristiti za poboljšanje vaše vremenske crte. PoništiPoništi -
Philipp Mews proslijedio/la je Tweet
Apply. If you're eligible, apply. If you're thinking about applying, apply. This is a fantastic mechanism and is a major reason why I've made it this far. Feel free to message me with questions or if you need help with your application!
#DSPANScholarhttps://twitter.com/NINDSDiversity/status/1187062681964105728 …Hvala. Twitter će to iskoristiti za poboljšanje vaše vremenske crte. PoništiPoništi -
Philipp Mews proslijedio/la je Tweet
Our latest paper on aging fibroblasts is out! Thrilled to see the work published and huge congratulations to
@Salah__Mahmoudi and all authors! In this work, we were curious about the changes in fibroblast populations during aging -1/8 (a thread!)https://www.nature.com/articles/s41586-019-1658-5#disqus_thread …Prikaži ovu nitHvala. Twitter će to iskoristiti za poboljšanje vaše vremenske crte. PoništiPoništi -
Philipp Mews proslijedio/la je Tweet
A new study marks a step change in our understanding of how gut microbes influence the brain, says
@KiralyLab https://go.nature.com/2W8ljlP pic.twitter.com/gqnS431EUF
Hvala. Twitter će to iskoristiti za poboljšanje vaše vremenske crte. PoništiPoništi -
Philipp Mews proslijedio/la je Tweet
Highlighted in
@Penn_Today, "Consuming alcohol leads to epigenetic changes in brain memory centers". Great work from CAMB alum@PhilippMews, current CAMB student Desi Alexander, and CAMB faculty@berger_lab, Ben Garcia, and@EAHellerPhD https://penntoday.upenn.edu/news/consuming-alcohol-leads-epigenetic-changes-brain-memory-centers …pic.twitter.com/ivOjr5cpCg
Hvala. Twitter će to iskoristiti za poboljšanje vaše vremenske crte. PoništiPoništi -
Philipp Mews proslijedio/la je Tweet
Really great new paper on gut-brain signaling in fear learning by @CChu1989 and colleagues! Microbiome manipulations alter fear extinction, spine dynamics, cell firing and gene expression in PFC. Really pushes the field forwardhttp://disq.us/t/3j5o4un
Prikaži ovu nitHvala. Twitter će to iskoristiti za poboljšanje vaše vremenske crte. PoništiPoništi -
Philipp Mews proslijedio/la je Tweet
Today a manuscript I really care about was accepted for publication. In the 3 years since we finished writing it, it was rejected at 7+ journals. But we believed in the paper’s contribution and know it’s going to impact the field. Just a reminder not to give up on your work!
Hvala. Twitter će to iskoristiti za poboljšanje vaše vremenske crte. PoništiPoništi -
Philipp Mews proslijedio/la je Tweet
.
@AOC: Could I run ads on Facebook targeting Republicans in primaries saying that they voted for the Green New Deal? Mark Zuckerberg: I don’t know the answer to that off the top of my head. I think probably.pic.twitter.com/wy46phoGp5Hvala. Twitter će to iskoristiti za poboljšanje vaše vremenske crte. PoništiPoništi
Čini se da učitavanje traje već neko vrijeme.
Twitter je možda preopterećen ili ima kratkotrajnih poteškoća u radu. Pokušajte ponovno ili potražite dodatne informacije u odjeljku Status Twittera.