Tweetovi
- Tweetovi, trenutna stranica.
- Tweetovi i odgovori
- Medijski sadržaj
Blokirali ste korisnika/cu @MohammadLotfol1
Jeste li sigurni da želite vidjeti te tweetove? Time nećete deblokirati korisnika/cu @MohammadLotfol1
-
Mohammad Lotfollahi proslijedio/la je Tweet
Excited to share our scVelo manuscript - led by
@VolkerBergen and@falexwolf, we generalize the beautiful RNA velocity concept from@KharchenkoLab and@slinnarsson to transient cell states through dynamical modeling. http://www.biorxiv.org/content/10.1101/820936v1 … and http://www.scvelo.org#scRNAseqpic.twitter.com/LuuKjmKbYt
Hvala. Twitter će to iskoristiti za poboljšanje vaše vremenske crte. PoništiPoništi -
Mohammad Lotfollahi proslijedio/la je Tweet
Enjoyed reading this work by
@MohammadLotfol1,@fabian_theis &@falexwolf. Conditional VAE + improved regularization makes for very crisp interpretation of perturbations in scRNA-Seq (and beautiful batch-correction in the latent space).https://twitter.com/fabian_theis/status/1181303988844675072 …
Prikaži ovu nitHvala. Twitter će to iskoristiti za poboljšanje vaše vremenske crte. PoništiPoništi -
Mohammad Lotfollahi proslijedio/la je Tweet
Excited to share our recent work on generative modeling for unpaired data using a ‚transformer VAE’. Led by
@MohammadLotfol1 and@falexwolf, we extend scGen using a conditional VAE together with an MMD regularization. Applications for images and scRNA-seq. http://arxiv.org/abs/1910.01791 pic.twitter.com/Hmt5Ws70ny
Hvala. Twitter će to iskoristiti za poboljšanje vaše vremenske crte. PoništiPoništi -
Mohammad Lotfollahi proslijedio/la je Tweet
Our (with
@MohammadLotfol1,@MNaghipourfar,@fabian_theis) new end-to-end-trained backend for scGen is out: transformer VAE. Predict how gut cells respond to infection, immune cells to stimulation, or how people would look with a smile (
->
). https://arxiv.org/abs/1910.01791 pic.twitter.com/fAZaxfOff7
Hvala. Twitter će to iskoristiti za poboljšanje vaše vremenske crte. PoništiPoništi -
Mohammad Lotfollahi proslijedio/la je Tweet
Our project on extending models inspired by differential expression analysis to paired observations encountered in MPRA is out in
@GenomeBiology!#MPRAnalyze allows you to perform DE-like worflows with sensible noise models on this data!@TalAshuach@fabian_theis@ICBmunichhttps://twitter.com/GenomeBiology/status/1168522831472353281 …
Hvala. Twitter će to iskoristiti za poboljšanje vaše vremenske crte. PoništiPoništi -
Mohammad Lotfollahi proslijedio/la je Tweet
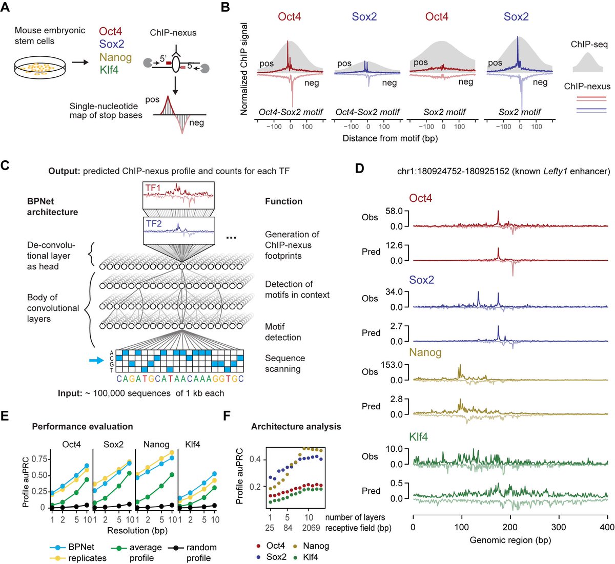
Our pre-print "Deep learning at base-resolution reveals motif syntax of the cis-regulatory code" is out! https://doi.org/10.1101/737981 Try training and interpreting BPNet on your own genomic tracks https://github.com/kundajelab/bpnet …. Thx
@anshulkundaje@ZeitlingerLab@MelanieWeilert@avshrikumarpic.twitter.com/TfZj65UibF
Hvala. Twitter će to iskoristiti za poboljšanje vaše vremenske crte. PoništiPoništi -
Mohammad Lotfollahi proslijedio/la je Tweet
Our pre-print on predicting T-cell specificity to antigens based on TCR sequences is out: https://www.biorxiv.org/content/10.1101/734053v1 … We built models on the new single-cell pMHC + TCR reconstruction data! https://github.com/theislab/tcellmatch …
@fabian_theis@schubert_benni@ICBmunich#tcr#pmhc#immunerepertoireHvala. Twitter će to iskoristiti za poboljšanje vaše vremenske crte. PoništiPoništi -
Mohammad Lotfollahi proslijedio/la je Tweet
New tool: scGen scGen is a generative model to predict single-cell perturbation response across cell types, studies and specieshttps://www.scrna-tools.org/tools.html#scGen …
Hvala. Twitter će to iskoristiti za poboljšanje vaše vremenske crte. PoništiPoništi -
Mohammad Lotfollahi proslijedio/la je Tweet
A generative deep learning model that leverages ideas from image, sequence and language processing and applies these ideas to model the behaviour of a cell in silico is described in
@naturemethods. https://go.nature.com/2LU7C7v pic.twitter.com/ZTNnayLEjR
Hvala. Twitter će to iskoristiti za poboljšanje vaše vremenske crte. PoništiPoništi -
Mohammad Lotfollahi proslijedio/la je Tweet
Scientists at @HelmholtzMucEn have developed an
#AItool for predicting a cell’s behavior in silico. It promises to reshape the way we study disease &#diseasetreatment on a cellular level.@fabian_theis@MohammadLotfol1@falexwolf@ICBmunich#deeplearning https://medicalview.org/ai-predicts-cell-behaviors-during-disease-and-treatment/ …pic.twitter.com/v8nNzF3GxA
Hvala. Twitter će to iskoristiti za poboljšanje vaše vremenske crte. PoništiPoništi -
Mohammad Lotfollahi proslijedio/la je Tweet
INSANE! For those at the first SCRUM, here is scGen, the tool that predicts single-cell perturbation responses!https://www.nature.com/articles/s41592-019-0494-8 …
Hvala. Twitter će to iskoristiti za poboljšanje vaše vremenske crte. PoništiPoništi -
and in the end I have to thank my awesome supervisors
@falexwolf and@fabian_theis for their supports.Prikaži ovu nitHvala. Twitter će to iskoristiti za poboljšanje vaše vremenske crte. PoništiPoništi -
as a side result, we show the model can also be used to correct batch effects in single cell datasets example: famous pancreases data set and also on MCA:pic.twitter.com/q1edSljJiN
Prikaži ovu nitHvala. Twitter će to iskoristiti za poboljšanje vaše vremenske crte. PoništiPoništi -
and finally we show how one can use the model to predict across species:pic.twitter.com/lV5qsCY5X1
Prikaži ovu nitHvala. Twitter će to iskoristiti za poboljšanje vaše vremenske crte. PoništiPoništi -
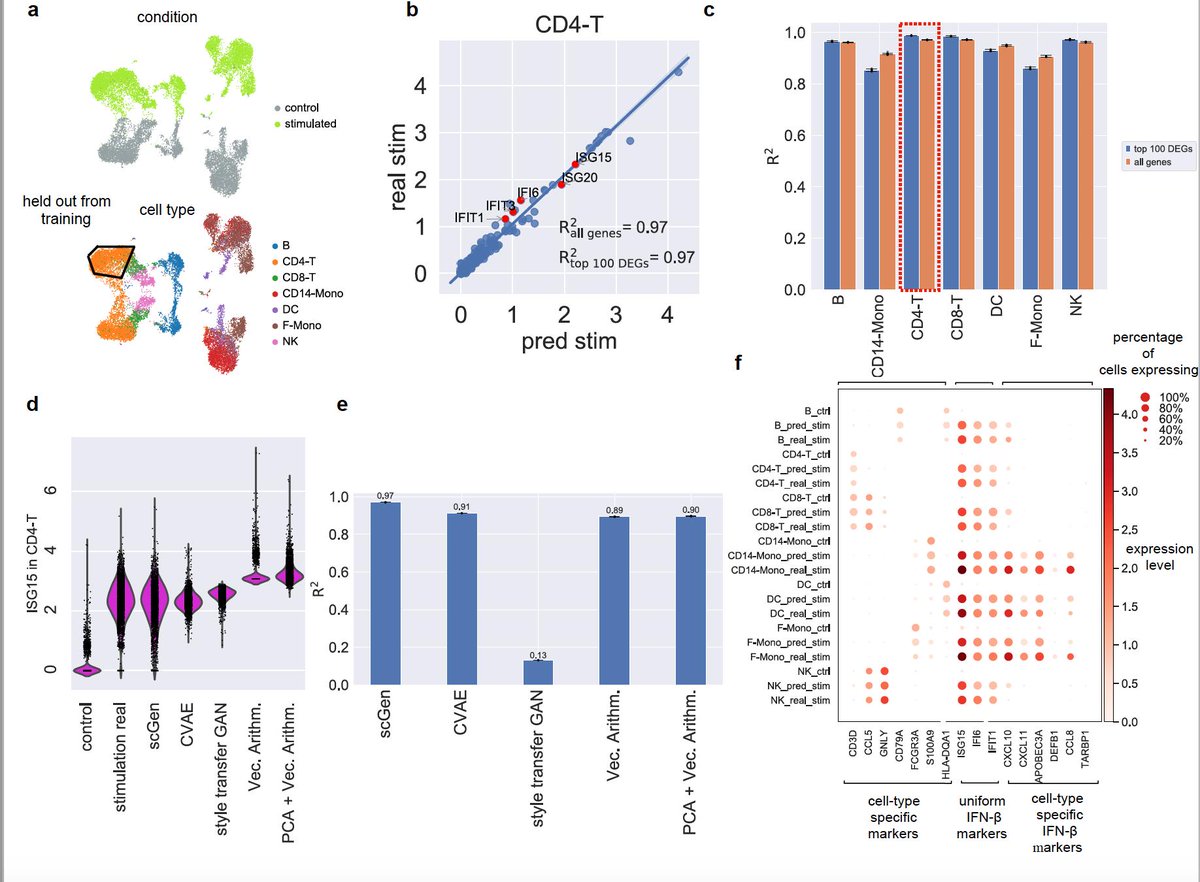
Next, we show our model can provide good predictions on disease (Figure3) and how it can transfer information from one study to another (figure4):pic.twitter.com/9dpZfhVAUR
Prikaži ovu nitHvala. Twitter će to iskoristiti za poboljšanje vaše vremenske crte. PoništiPoništi -
In figure 2 we show how the model can capture effects of INF-beta on a PBMC dataset and also how it provides better performance compared to other methods. We further show model can capture cell type specific effects (Figure2 and S.F 5 and 6)pic.twitter.com/oTLUqjZ0Yu
Prikaži ovu nitHvala. Twitter će to iskoristiti za poboljšanje vaše vremenske crte. PoništiPoništi -
In theory, scGen can use measurements of the effects of a stimulus on gene expression in one biological context to predict what would happen to the transcriptome if that stimulus were applied in a different biological context.
Prikaži ovu nitHvala. Twitter će to iskoristiti za poboljšanje vaše vremenske crte. PoništiPoništi -
My paper from first year of PhD is now out in
@naturemethods (https://rdcu.be/bMlbD ). We show a new algorithm that effectively "lifts over" differential expression patterns from a training sc-RNA-seq dataset to another, out-of-sample test dataset.pic.twitter.com/PJW8R4yIEZ
Prikaži ovu nitHvala. Twitter će to iskoristiti za poboljšanje vaše vremenske crte. PoništiPoništi -
Mohammad Lotfollahi proslijedio/la je Tweet
Here the open access readcube link to the paper http://rdcu.be/bMhnD https://twitter.com/fabian_theis/status/1155937984140595200 …
Hvala. Twitter će to iskoristiti za poboljšanje vaše vremenske crte. PoništiPoništi -
Mohammad Lotfollahi proslijedio/la je Tweet
An extremely smart use of latent space operations here! I wonder what more complex architectures would be able to achieve in the future, once adapted to biological context... fascinatinghttps://twitter.com/fabian_theis/status/1155937984140595200 …
Hvala. Twitter će to iskoristiti za poboljšanje vaše vremenske crte. PoništiPoništi
Čini se da učitavanje traje već neko vrijeme.
Twitter je možda preopterećen ili ima kratkotrajnih poteškoća u radu. Pokušajte ponovno ili potražite dodatne informacije u odjeljku Status Twittera.