Tweetovi
- Tweetovi, trenutna stranica.
- Tweetovi i odgovori
- Medijski sadržaj
Blokirali ste korisnika/cu @Mogrify_UK
Jeste li sigurni da želite vidjeti te tweetove? Time nećete deblokirati korisnika/cu @Mogrify_UK
-
What skills are important to become a successful leader in
#lifesciences? Our CBO, Dr. Karin Schmitt, as a part of the#lifeinscience blog, sat down with@Tech_Networks to discuss her career, current projects and the importance of authentic#leadership. https://bit.ly/2u5Q8hv pic.twitter.com/8YZVUnnUIF
Hvala. Twitter će to iskoristiti za poboljšanje vaše vremenske crte. PoništiPoništi -
Our commercial team is growing, we are looking for highly-skilled and ambitious individuals who demonstrate commercial and scientific excellence to join our team. Roles include;
#StrategyAnalyst,#BusinessDevelopmentManager#MarketingAssociate Apply at: https://bit.ly/31kXSYU pic.twitter.com/WSvlQZlXVg
Hvala. Twitter će to iskoristiti za poboljšanje vaše vremenske crte. PoništiPoništi -
Thank you
@CambridgeNewsUK. We're honored to have been selected as a finalist in the@Hewitsons Award for Business Innovation category in the 2020#Cambridge Business Excellence Awards. Find out more about the awards here: https://bit.ly/2Ujyhht pic.twitter.com/oqJLyn1aBD
Hvala. Twitter će to iskoristiti za poboljšanje vaše vremenske crte. PoništiPoništi -
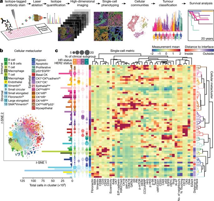
Researchers at
@UZH_Science have used imaging mass cytometry to simultaneously quantify 35 biomarkers, resulting in high-dimensional pathology images of tumor tissue from 352 patients with#breastcancer. Published in@nature - https://go.nature.com/396wgcE#WorldCancerDay
#Oncologypic.twitter.com/tBNIQracMi
Hvala. Twitter će to iskoristiti za poboljšanje vaše vremenske crte. PoništiPoništi -
In last summers' issue of
@DDWJournal, Pierre-Louis Joffrin of@Mogrify_UK, writes about#CellTherapy and discusses if it's falling short of its potential? Now available as a#podcast https://bit.ly/38WBEiu pic.twitter.com/CA6IqV82w7
Hvala. Twitter će to iskoristiti za poboljšanje vaše vremenske crte. PoništiPoništi -
Next week Pierre-Louis Joffrin, CDE, will be attending the
@LSXLeaders World Congress in#London. We're looking forward to connecting with disruptive innovators, investors and partners across the fields of#regenerativemedicine and#celltherapy. https://bit.ly/3aXpt6P#lsxworldpic.twitter.com/baWCUDOJd6
Hvala. Twitter će to iskoristiti za poboljšanje vaše vremenske crte. PoništiPoništi -
Have you read the latest edition of
@businessweekly? This week focuses on#biomedtech, with commentary (Pages 16-17) from@Tonyquested on our roadmap for rapid growth and what you can expect to see in 2020. Read more at: https://bit.ly/2tZJNnA#celltherapypic.twitter.com/QfJMUB8Ntg
Hvala. Twitter će to iskoristiti za poboljšanje vaše vremenske crte. PoništiPoništi -
Today we are delighted to announce $1.1M in additional
#funding from@sbrihealthcare allowing us to assess our#regenerative cartilage therapy, before entering#clinicaltrials. Read more at: https://bit.ly/36u2v41#cartilagedefects#osteoarthritis#musculoskeletalpic.twitter.com/9854m1vTtq
Hvala. Twitter će to iskoristiti za poboljšanje vaše vremenske crte. PoništiPoništi -
During the recent BIO-Europe conference, our Chair, Dr. Jane Osbourn OBE met with
@ScripMikeWard from@Xconomy to give her view on the state of the#biotech industry and reflect on her roles at@AstraZeneca, Cambridge Antibody Technology and MedImmune. https://bit.ly/3aEGH95 pic.twitter.com/ildTleVwKi
Hvala. Twitter će to iskoristiti za poboljšanje vaše vremenske crte. PoništiPoništi -
Researchers at
@cardiffuni have discovered a new type of killer T-cell that offers hope of a “one-size-fits-all”#cancertherapy. Published this week in@NatImmunol describing a unique TCR that can recognize many types of cancer. https://bit.ly/37m2bWg#celltherapy#Immunologypic.twitter.com/mwbJ7pZm2Q
Hvala. Twitter će to iskoristiti za poboljšanje vaše vremenske crte. PoništiPoništi -
Deliver world-class science, commercial success, patient impact with a
#career at Mogrify. Our CEO,@DarrinMDisley joins@tom_froggatt and@singular_talent's Careers in Discovery#Podcast: Leaders in#DrugDiscovery and R&D. Listen at: https://bit.ly/2REqfgh#careersindiscoverypic.twitter.com/s4M7FNGxyE
Hvala. Twitter će to iskoristiti za poboljšanje vaše vremenske crte. PoništiPoništi -
What advice would you give to young researchers? Sitting Down with
@medicine_maker, Dr. Jane Osbourn OBE, our Chair, explains the importance of collaboration and finding your passion in the#biotech and#pharma industry. Read more at: https://bit.ly/2RkVo8h#womeninsciencepic.twitter.com/sGs5BqUkqe
Hvala. Twitter će to iskoristiti za poboljšanje vaše vremenske crte. PoništiPoništi -
We’re looking forward to next month’s
@GbxSummits Annual Cell & Gene Therapy Summit in#Berlin. Our CEO, Dr. Darrin Disley OBE will be discussing our#cellreprogramming platform and it's potential for transforming the development of#celltherapies https://bit.ly/2u1Z1YE#CGTIpic.twitter.com/HKwPNQMJrI
Hvala. Twitter će to iskoristiti za poboljšanje vaše vremenske crte. PoništiPoništi -
After becoming the first woman to win
@PharmaScrip’s Life Time Achievement Award, our Chair, Dr. Jane Osbourn OBE sat down with@Pharma_Intell to discuss her career path and success in antibody#drugdiscovery. Read the full article at: https://bit.ly/36OgJxv#womeninsciencepic.twitter.com/AhpxN2OX7B
Hvala. Twitter će to iskoristiti za poboljšanje vaše vremenske crte. PoništiPoništi -
We are heading to the NK Cell Workshop at
@UoLondon. Co-hosted by@bsicongress and@London_immuno, we're looking forward to an update on the progress in NK#cellresearch and how clinical applications have taken advantage of recent technological advances. https://bit.ly/2tIlkTg pic.twitter.com/4IbiwxRGCQ
Hvala. Twitter će to iskoristiti za poboljšanje vaše vremenske crte. PoništiPoništi -
Do you want to push the boundaries of
#cellreprograming? We are#hiring a Research Associate to join our team in#Cambridge. If you are a highly skilled and ambitious#scientist, please find more information and apply at: http://mogrify.co.uk/careers/#Cambridgejobs#sciencejobspic.twitter.com/LnAOF8MgmX
Hvala. Twitter će to iskoristiti za poboljšanje vaše vremenske crte. PoništiPoništi -
We're looking forward to a busy week in
#SanFrancisco, starting with the@alliancerm Cell & Gene Therapies State of the Industry Briefing https://bit.ly/36QgnpB . Get in touch if you're in the area & would like to meet with us#JPM2020pic.twitter.com/RKIy73VPq6
Hvala. Twitter će to iskoristiti za poboljšanje vaše vremenske crte. PoništiPoništi -
How could
#transcriptionfactor-mediated#cellreprogramming pave the way to human cell models and cost-effective#celltherapy? Read the@EuroBiotechNews interview with our Corporate Development Executive, Pierre-Louis Joffrin to learn more: https://bit.ly/34AZEoM pic.twitter.com/FMzdtclXHg
Hvala. Twitter će to iskoristiti za poboljšanje vaše vremenske crte. PoništiPoništi -
In case you missed it: Read the piece 'A new technology for direct
#cellreprogramming' in@MedNous by our Co-Founder & CSO, Prof.@Julian_Gough to find out more about our systematic approach to cell conversion: https://bit.ly/2MbvVML#bigdata#celltherapy#regenmedpic.twitter.com/U5vD9mHENz
Hvala. Twitter će to iskoristiti za poboljšanje vaše vremenske crte. PoništiPoništi -
Do you want to drive the revolution of
#celltherapy? We are#hiring an Alliance Manager to join our team in#Cambridge. If you are a highly skilled and ambitious#scientist, please find more information and apply at: http://mogrify.co.uk/careers/#careerspic.twitter.com/lbzluu4ppb
Hvala. Twitter će to iskoristiti za poboljšanje vaše vremenske crte. PoništiPoništi
Čini se da učitavanje traje već neko vrijeme.
Twitter je možda preopterećen ili ima kratkotrajnih poteškoća u radu. Pokušajte ponovno ili potražite dodatne informacije u odjeljku Status Twittera.