Tweetovi
- Tweetovi, trenutna stranica.
- Tweetovi i odgovori
- Medijski sadržaj
Blokirali ste korisnika/cu @MiKTMC
Jeste li sigurni da želite vidjeti te tweetove? Time nećete deblokirati korisnika/cu @MiKTMC
-
Prikvačeni tweet
#worldkidneyday Prevalence of Chronic Kidney Disease(CKD) is 14%; patient awareness < 10% & CKD often has no symptoms & undetected til its advanced. Get regular check-ups. Finally, support basic and clinical research to help advance our understanding & find new therapiespic.twitter.com/0gepzgT5XY
Hvala. Twitter će to iskoristiti za poboljšanje vaše vremenske crte. PoništiPoništi -
Hvala. Twitter će to iskoristiti za poboljšanje vaše vremenske crte. PoništiPoništi
-
Michigan Kidney Translational Med. Core (MiKTMC) proslijedio/la je Tweet
Great 3 days of talks by Dr Mathias Kretzler, ending with Atuk Lectureship
@UVANeph; Showcasing the future of Kidney research & patient care, Kidney Precision Medicine Project@KPMProject . Amazing volume of high quality work. Thank you for sharing resources with the community.pic.twitter.com/0Zt6V92syr
Hvala. Twitter će to iskoristiti za poboljšanje vaše vremenske crte. PoništiPoništi -
Stop by poster INFO-10 this morning at
#KidneyWk to learn more about the NEPTUNE project!pic.twitter.com/CKHndMBLlc
Hvala. Twitter će to iskoristiti za poboljšanje vaše vremenske crte. PoništiPoništi -
Michigan Kidney Translational Med. Core (MiKTMC) proslijedio/la je Tweet
Come learn more about our O’Brien Kidney Translational Core Center - including opportunities for funding! Now at the informational posters.
#KidneyWk@247renalpic.twitter.com/B7RKxFqmNN
Hvala. Twitter će to iskoristiti za poboljšanje vaše vremenske crte. PoništiPoništi -
Michigan Kidney Translational Med. Core (MiKTMC) proslijedio/la je Tweet
A Multimodal and Integrated Approach to Interrogate Human Kidney Biopsies with Rigor and Reproducibility: The Kidney Precision Medicine Project https://biorxiv.org/cgi/content/short/828665v1 …
#bioRxivHvala. Twitter će to iskoristiti za poboljšanje vaše vremenske crte. PoništiPoništi -
Michigan Kidney Translational Med. Core (MiKTMC) proslijedio/la je Tweet
Dr. Matthias Kretzler of
@MiKTMC presenting about the goals of@KPMProject at#kidneywkpic.twitter.com/slzfBIdmPH
Hvala. Twitter će to iskoristiti za poboljšanje vaše vremenske crte. PoništiPoništi -
Dr. Kretzler presenting this morning at
#KidneyWk about using data integration to match patients to trialspic.twitter.com/SC5crYppOQ
Hvala. Twitter će to iskoristiti za poboljšanje vaše vremenske crte. PoništiPoništi -
Michigan Kidney Translational Med. Core (MiKTMC) proslijedio/la je Tweet
“This is a momentous time for our patients with nephrotic syndrome where we finally have new treatments to test,” said Dr. Matthias Kretzler, who leads the NEPTUNE study that just received a third five-year cycle of funding. Read more: https://mmheadlines.org/2019/10/funding-from-nih-u-m-and-nephcure-international-to-support-research-of-major-cause-of-rare-kidney-diseases/?utm_campaign=Newsletter&utm_source=Newsletter_20191023&utm_medium=email …pic.twitter.com/QEsYo3FPWV
Hvala. Twitter će to iskoristiti za poboljšanje vaše vremenske crte. PoništiPoništi -
Michigan Kidney Translational Med. Core (MiKTMC) proslijedio/la je Tweet
Proud to say the machine learning pre-course at this year's
#kidneyweek is sold out! It's going to be a great course and I'm excited to see many of you there! Thanks especially to my co-directors Matthias Kretzler and@OlgaTroyanskaya.@ASNKidneyHvala. Twitter će to iskoristiti za poboljšanje vaše vremenske crte. PoništiPoništi -
Michigan Kidney Translational Med. Core (MiKTMC) proslijedio/la je Tweet
(2/x) Matthias Kretzler (
@UMichKidney) notes the majority of funded ancillary studies w/NEPTUNE data were led by non-NEPTUNE investigators. But we hope that even more people use NEPTUNE resources. An easy 1st place to for all things#NEPTUNE is http://neptune-study.orgHvala. Twitter će to iskoristiti za poboljšanje vaše vremenske crte. PoništiPoništi -
Evan Der and colleagues with
@MiKTMC applied scRNA-seq to LN to deconstruct its heterogeneity and identify novel targets for personalized approaches to therapy. https://twitter.com/mmw_lmw/status/1130933869375610884 …pic.twitter.com/JsibFkdvEo
Hvala. Twitter će to iskoristiti za poboljšanje vaše vremenske crte. PoništiPoništi -
Michigan Kidney Translational Med. Core (MiKTMC) proslijedio/la je TweetHvala. Twitter će to iskoristiti za poboljšanje vaše vremenske crte. PoništiPoništi
-
Michigan Kidney Translational Med. Core (MiKTMC) proslijedio/la je Tweet
How do
#vaccines work and why are they important?
Find out in episode 1 of our new podcast 'Population Healthy' (out now!), feat. @umichsph,@umsi,@umichmedicine experts. Apple: http://myumi.ch/6vDYm
Spotify: http://myumi.ch/aKXvz
Web: http://myumi.ch/JYorX
pic.twitter.com/ABqlivj0fx
Hvala. Twitter će to iskoristiti za poboljšanje vaše vremenske crte. PoništiPoništi -
Fervenza and colleagues with
@MiKTMC found that rituximab was noninferior to cyclosporine in inducing complete or partial remission of proteinuria at 12 months and was superior in maintaining proteinuria remission up to 24 months. https://twitter.com/NEJM/status/1148630436358369280 …pic.twitter.com/1tg0C3M1us
Hvala. Twitter će to iskoristiti za poboljšanje vaše vremenske crte. PoništiPoništi -
Dr. Kretzler from
@MiKTMC talking about how the Nephrotic Syndrome Research Network is revolutionizing the field of glomerular kidney disease research since its inception in 2009. https://nephcure.org/2018/04/nephcure-supported-research-the-nephrotic-syndrome-research-network/ …pic.twitter.com/2QhOCau9g1
Hvala. Twitter će to iskoristiti za poboljšanje vaše vremenske crte. PoništiPoništi -
NEPTUNE with
@MiKTMC showed lower expression of the renoprotective factor DCXR in renal tissue is associated with more severe disease and worse outcome in human CKD. https://insight.jci.org/articles/view/128120 …pic.twitter.com/s5wSKdfwTQ
Hvala. Twitter će to iskoristiti za poboljšanje vaše vremenske crte. PoništiPoništi -
Arazi et al with
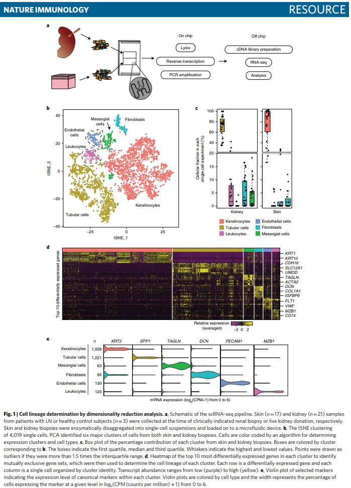
@MiKTMC revealed 21 subsets of leukocytes active in disease representing the immune cell landscape in kidneys of patients with lupus nephritis. https://www.nature.com/articles/s41590-019-0398-x …pic.twitter.com/ogL77Qusmu
Hvala. Twitter će to iskoristiti za poboljšanje vaše vremenske crte. PoništiPoništi -
This finding from
@MiKTMC and colleague suggests that for people with normal or elevated GFR, increasing albuminuria may better than early GFR decline in reflecting the risk of progressive type 2 diabetic nephropathy. https://jasn.asnjournals.org/content/30/6/1049.long …pic.twitter.com/mHyT8nbuE8
Hvala. Twitter će to iskoristiti za poboljšanje vaše vremenske crte. PoništiPoništi -
Taroni et al with
@MiKTMC decribe MultiPLIER: A Transfer Learning Framework for Transcriptomics Reveals Systemic Features of Rare Diseases https://www.sciencedirect.com/science/article/pii/S240547121930119X …pic.twitter.com/inaLiHlXhc
Hvala. Twitter će to iskoristiti za poboljšanje vaše vremenske crte. PoništiPoništi -
AMP RA/SLE Consortium with
@MiKTMC applied scRNA-seq to lupus ephritis (LN) to deconstruct its heterogeneity and identify novel targets for personalized approaches to therapy.@NatImmunol https://www.nature.com/articles/s41590-019-0386-1 …pic.twitter.com/mc56E4Ijxf
Hvala. Twitter će to iskoristiti za poboljšanje vaše vremenske crte. PoništiPoništi
Čini se da učitavanje traje već neko vrijeme.
Twitter je možda preopterećen ili ima kratkotrajnih poteškoća u radu. Pokušajte ponovno ili potražite dodatne informacije u odjeljku Status Twittera.