Tweetovi
- Tweetovi, trenutna stranica.
- Tweetovi i odgovori
- Medijski sadržaj
Blokirali ste korisnika/cu @MarkEPepin
Jeste li sigurni da želite vidjeti te tweetove? Time nećete deblokirati korisnika/cu @MarkEPepin
-
Mark Pepin, PhD proslijedio/la je Tweet
RT if you dare! Out in
@CellCellPress today. A revolutionary paper from Sandra Catania in the lab along with important contributions by Phillip Dumesic in the lab and …https://www.cell.com/cell/fulltext/S0092-8674(19)31374-1 …Prikaži ovu nitHvala. Twitter će to iskoristiti za poboljšanje vaše vremenske crte. PoništiPoništi -
Mark Pepin, PhD proslijedio/la je Tweet
New Research: Dysregulation of the Mitochondrial Proteome Occurs in Mice Lacking Adiponectin Receptor 1: Decreased serum adiponectin levels in type 2 diabetes has been linked to the onset of mitochondrial dysfunction in diabetic… https://www.frontiersin.org/articles/10.3389/fendo.2019.00872?utm_source=S-TWT&utm_medium=SNET&utm_campaign=ECO_FENDO_XXXXXXXX_auto-dlvrit …
#Endocrinology#EndoHvala. Twitter će to iskoristiti za poboljšanje vaše vremenske crte. PoništiPoništi -
Our latest work, the product of an international collaboration, was just accepted on Thanksgiving Day! Nice reminder of the potential we have to work with (and learn from) experts around the globe... https://www.frontiersin.org/articles/10.3389/fendo.2019.00872/abstract …
@AdamWendeHvala. Twitter će to iskoristiti za poboljšanje vaše vremenske crte. PoništiPoništi -
Honored to represent a great collaboration that is unravelling the epigenetic basis of human heart failure.
#AHA19@AdamWende@StavrosDrakos@OmarWever@CardioMyocyteHa https://www.ahajournals.org/doi/abs/10.1161/circ.140.suppl_1.10763 …Hvala. Twitter će to iskoristiti za poboljšanje vaše vremenske crte. PoništiPoništi -
Mark Pepin, PhD proslijedio/la je Tweet
#cardiologist reply on#essential Oil for#AF thread
Happy World Heart Day #CardioTwitter
Post Courtesy: #FBWICPage@AnastasiaSMihai@VietHeartPA@adityadoc1@mswami001@aayshacader@mirvatalasnag@poojaotherwise@OKhaliqueMD@tiffchenMD@RogueRad@iamritupic.twitter.com/703CUfYwNB
Prikaži ovu nitHvala. Twitter će to iskoristiti za poboljšanje vaše vremenske crte. PoništiPoništi -
Mark Pepin, PhD proslijedio/la je Tweet
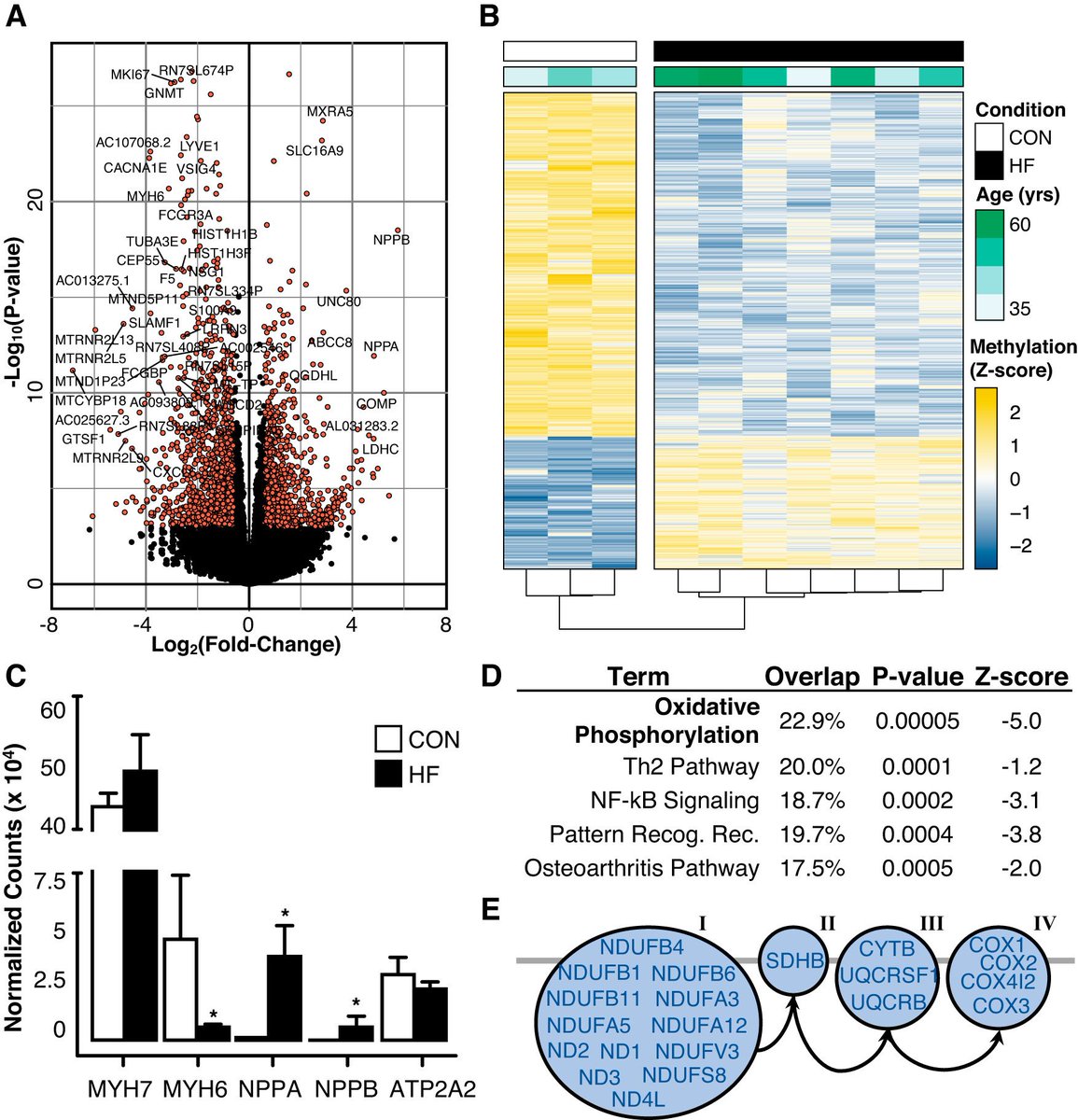
#ImagesoftheWeek DNA methylation reprograms cardiac metabolic gene expression in end-stage human heart failure http://ow.ly/we6w50wi9jH@MarkEPepin@StavrosDrakos@UofUHealth#HeartFailure#ESHF#cardiacmetabolism ##DNAmethylation#epigeneticspic.twitter.com/KgOVx6rKz1
Hvala. Twitter će to iskoristiti za poboljšanje vaše vremenske crte. PoništiPoništi -
Thrilled that our abstract for
@AHAMeetings Scientific Sessions 2019 was accepted for a short talk in the session “Epigenetic regulation of cardiovascular disease.”See you Monday, Nov. 18 @ 2:05 PM!#AHA19@StavrosDrakos@AdamWende@OmarWever@CardioMyocyteHa.Hvala. Twitter će to iskoristiti za poboljšanje vaše vremenske crte. PoništiPoništi -
Mark Pepin, PhD proslijedio/la je Tweet
1/ I'm so excited to share that my PhD research on dissecting heart defects with single-cell transcriptomics has been formally published in
@nature! https://www.nature.com/articles/s41586-019-1414-x … We showed how loss of a single transcription factor leads to multiple cell-type-specificPrikaži ovu nitHvala. Twitter će to iskoristiti za poboljšanje vaše vremenske crte. PoništiPoništi -
Mark Pepin, PhD proslijedio/la je Tweet
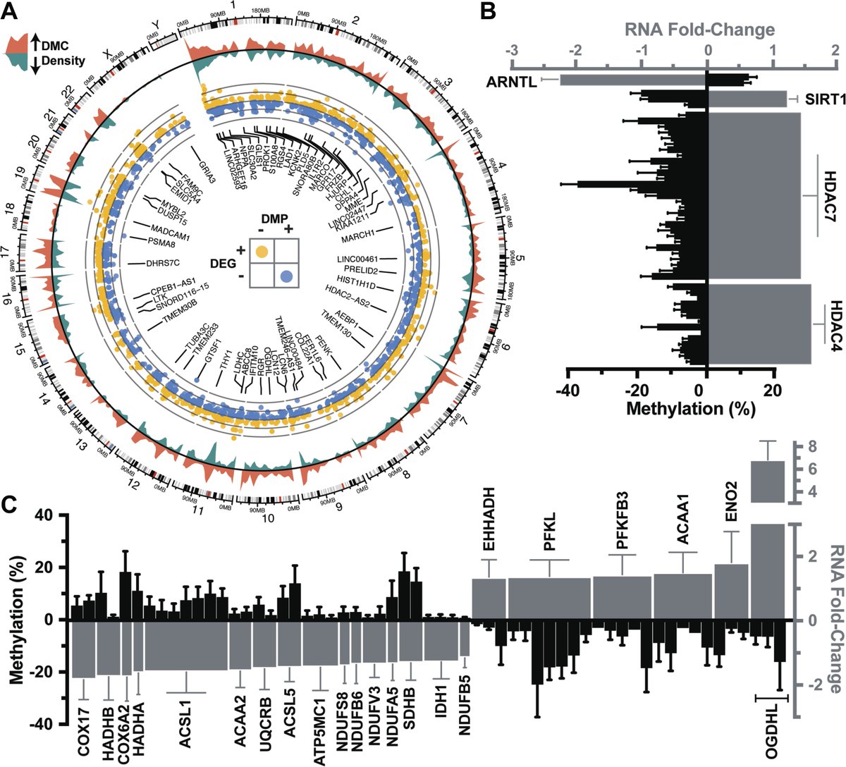
#ArticlesInPress DNA Methylation Reprograms Cardiac Metabolic Gene Expression in End-Stage Human Heart Failure. https://doi.org/10.1152/ajpheart.00016.2019 …@MarkEPepin@UofUMedicine#HeartFailure#epigenetics#DNAmethylationpic.twitter.com/Ife5QMiaQc
Hvala. Twitter će to iskoristiti za poboljšanje vaše vremenske crte. PoništiPoništi -
Our latest (in-press) paper on how "DNA Methylation Reprograms Cardiac Metabolic Gene Expression in End-Stage Human Heart Failure." Such an exciting product of a great team! https://www.ncbi.nlm.nih.gov/pubmed/31298559
Hvala. Twitter će to iskoristiti za poboljšanje vaše vremenske crte. PoništiPoništi -
Mark Pepin, PhD proslijedio/la je Tweet
Congratulations to the The "William C. Stanley" Early Investigator Awardees! You all gave amazing talks today!
#SHVM2019pic.twitter.com/TofGM6MYKO
Hvala. Twitter će to iskoristiti za poboljšanje vaše vremenske crte. PoništiPoništi -
Mark Pepin, PhD proslijedio/la je Tweet

But I thought @mmamas1973 your favourite was#DarthVader
Isnt that right @harris_1961#MayTheFifthElement Be with You
pic.twitter.com/z6Jx8KnrgQHvala. Twitter će to iskoristiti za poboljšanje vaše vremenske crte. PoništiPoništi -
Can
#gamification and#SpacedRepetition help#MDPhD students retain clinical knowledge during their PhD research years? Check out our paper in IAMSE’s Medical Science Educator! Read online: https://rdcu.be/bzJ5r Website: https://link.springer.com/article/10.1007/s40670-019-00725-1 …#DoubleDocs#MSTP UAB MSTPHvala. Twitter će to iskoristiti za poboljšanje vaše vremenske crte. PoništiPoništi -
Hvala. Twitter će to iskoristiti za poboljšanje vaše vremenske crte. PoništiPoništi
-
Fun summarizing the most compelling evidence to support epigenetic reprogramming in diabetic cardiomyopathy: https://www.futuremedicine.com/doi/full/10.2217/epi-2019-0027 …
Hvala. Twitter će to iskoristiti za poboljšanje vaše vremenske crte. PoništiPoništi -
Mark Pepin, PhD proslijedio/la je TweetHvala. Twitter će to iskoristiti za poboljšanje vaše vremenske crte. PoništiPoništi
-
Mark Pepin, PhD proslijedio/la je Tweet
I have not stop laughing at this for like an hour
this is 1000% mepic.twitter.com/3LK014V497Hvala. Twitter će to iskoristiti za poboljšanje vaše vremenske crte. PoništiPoništi -
Hvala. Twitter će to iskoristiti za poboljšanje vaše vremenske crte. PoništiPoništi
-
“Don’t look for mentors who look like you; look for mentors who will support you.” Dr. Krousel-Wood
@AAWSMUABHvala. Twitter će to iskoristiti za poboljšanje vaše vremenske crte. PoništiPoništi -
Doc: “any problems with marijuana?” Patient: “no problems, I just smoke it.”
Hvala. Twitter će to iskoristiti za poboljšanje vaše vremenske crte. PoništiPoništi
Čini se da učitavanje traje već neko vrijeme.
Twitter je možda preopterećen ili ima kratkotrajnih poteškoća u radu. Pokušajte ponovno ili potražite dodatne informacije u odjeljku Status Twittera.