Tweetovi
- Tweetovi, trenutna stranica.
- Tweetovi i odgovori
- Medijski sadržaj
Blokirali ste korisnika/cu @LooseSecurity
Jeste li sigurni da želite vidjeti te tweetove? Time nećete deblokirati korisnika/cu @LooseSecurity
-
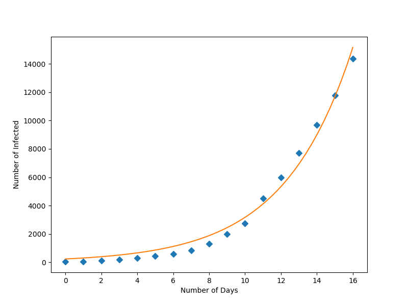
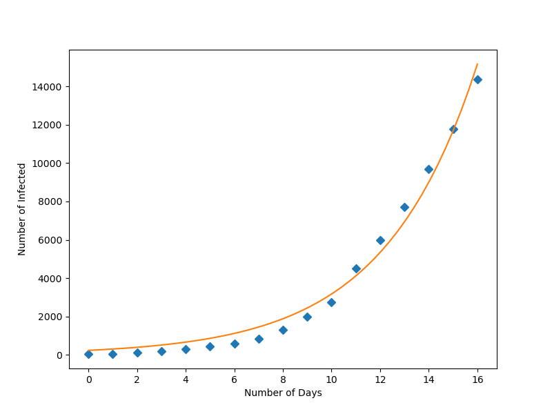
The function uses a constant, which I suppose would be the theoretical maximum before it begins to slow down. There's obviously no way to predict how fast numbers will decrease at once vaccines are distributed. Likely massively inaccurate, but figure of 16616 should be close.
Prikaži ovu nitHvala. Twitter će to iskoristiti za poboljšanje vaše vremenske crte. PoništiPoništi -
Here's some prediction models for
#coronarovirus#coronavirus Function to predict deaths by num of days after 16th January: f(x) = 38553.53 + (140.8053 - 38553.53)/(1 + (x/18.20219)^4.191056) Predicts 16616 currently infected (China) Infected numbers peak at ~ 38550 infecteesPrikaži ovu nitHvala. Twitter će to iskoristiti za poboljšanje vaše vremenske crte. PoništiPoništi -
Novel Coronavirus graph of infections against time.
#Coronarivus#coronaroviruspic.twitter.com/7nUdKYfIuJ
Hvala. Twitter će to iskoristiti za poboljšanje vaše vremenske crte. PoništiPoništi -
Here's a graph of the Coronavirus over the past 16 days. In this time, it has increased from an initial 45 infectees to over 14,000, indicating its superior spreading capabilities. Notice in the center of the graph where the slope becomes steeper. Its rate of growth is increasingpic.twitter.com/YBGbQtsl5C
Hvala. Twitter će to iskoristiti za poboljšanje vaše vremenske crte. PoništiPoništi -
Install Python. Open yourself up to a word of open-source bug bounty tools. Don't put it off, because it will enrich your skills.
#BugBounty#bugbountytips#BugBountyTip#infosec#infosecurityHvala. Twitter će to iskoristiti za poboljšanje vaše vremenske crte. PoništiPoništi -
Antivirus is a scam and it pisses me off that people still fall for it.
Hvala. Twitter će to iskoristiti za poboljšanje vaše vremenske crte. PoništiPoništi -
What are you going to do about cyber crime?
@clairebyrnelive#cblive#GE2020
Hvala. Twitter će to iskoristiti za poboljšanje vaše vremenske crte. PoništiPoništi -
Governments need to seriously start prioritizing cyber security, it's beyond a joke at this point.
Hvala. Twitter će to iskoristiti za poboljšanje vaše vremenske crte. PoništiPoništi -
For enumerating subdomains I always use
@zer0pwn's Spyse API wrapper. It's so f'in good! https://github.com/zeropwn/spyse.py …#bugbountytips#bugbountytip#bugbounties#bugbounty#infosecHvala. Twitter će to iskoristiti za poboljšanje vaše vremenske crte. PoništiPoništi -
With this recent
#coronavirus breakout, it's got me thinking: What if this is a virus created by criminals who hold the "key" or the only cure to it. When ransomware gets real.....Hvala. Twitter će to iskoristiti za poboljšanje vaše vremenske crte. PoništiPoništi -
why do errors in c++ have to be consistently vague?
Hvala. Twitter će to iskoristiti za poboljšanje vaše vremenske crte. PoništiPoništi -
I know I've tweeted this before, but people still regularly ask me "How do I exploit POST-Based CSRF?" https://m0z.co/Exploiting-Post-Based-CSRF/ …
Hvala. Twitter će to iskoristiti za poboljšanje vaše vremenske crte. PoništiPoništi -
I was going through my grandmother's computer today and found something called an "antivirus". Does anyone know what this is?
Hvala. Twitter će to iskoristiti za poboljšanje vaše vremenske crte. PoništiPoništi -
Hvala. Twitter će to iskoristiti za poboljšanje vaše vremenske crte. PoništiPoništi
-
Into web exploitation? Want to move into OS exploitation? Do what I'm doing: Look at vulnerable URI schemes. Many windows apps can be opened using things like bingmaps://abc If you can inject params to get RCE, put it iframe embedded on a page and it's instant RCE on visitors.
Prikaži ovu nitHvala. Twitter će to iskoristiti za poboljšanje vaše vremenske crte. PoništiPoništi -
i like the hacking community
Hvala. Twitter će to iskoristiti za poboljšanje vaše vremenske crte. PoništiPoništi -
Here's a quick poll I wanted to conduct on the average age group of hackers. Assuming anyone following me is involved or interested in bug bounties. What age group do you fall into?
Hvala. Twitter će to iskoristiti za poboljšanje vaše vremenske crte. PoništiPoništi -
If you're not reading https://hackerone.com/hacktivity by
@Hacker0x01 every day then are you really bug bountying?Hvala. Twitter će to iskoristiti za poboljšanje vaše vremenske crte. PoništiPoništi -
So when do foreign governments start paying us to hack rival regimes?
Hvala. Twitter će to iskoristiti za poboljšanje vaše vremenske crte. PoništiPoništi -
Still after all these years my favourite XSS payload is: <iframe/src=j%0aa%0av%0aa%0as%0ac%0ar%0ai%0ap%0t:prompt `1`>
Hvala. Twitter će to iskoristiti za poboljšanje vaše vremenske crte. PoništiPoništi
Čini se da učitavanje traje već neko vrijeme.
Twitter je možda preopterećen ili ima kratkotrajnih poteškoća u radu. Pokušajte ponovno ili potražite dodatne informacije u odjeljku Status Twittera.