Tweetovi
- Tweetovi, trenutna stranica.
- Tweetovi i odgovori
- Medijski sadržaj
Blokirali ste korisnika/cu @JamieLarsH
Jeste li sigurni da želite vidjeti te tweetove? Time nećete deblokirati korisnika/cu @JamieLarsH
-
Jamie Hanson proslijedio/la je Tweet
Free idea: an app that notifies you when the halftime show is on. That’s the app.
Hvala. Twitter će to iskoristiti za poboljšanje vaše vremenske crte. PoništiPoništi -
Jamie Hanson proslijedio/la je Tweet
It is with unspeakable sadness and shock that I reflect upon the unexpected passing yesterday of Ron Duman, a beloved husband and father, a leader in the field of psychiatric neuroscience, and a dear and close friend and colleague of mine for >3 decades.
Hvala. Twitter će to iskoristiti za poboljšanje vaše vremenske crte. PoništiPoništi -
Jamie Hanson proslijedio/la je Tweet
Socioeconomic status closely linked to
#mentalhealth conditions, including psychiatric disorders, substance abuse, and self-harm and consequently with broad range of non-communicable diseases#NCDs. https://www.thelancet.com/journals/lanpub/article/PIIS2468-2667(19)30248-8/fulltext …pic.twitter.com/EOmSmYRIjl
Hvala. Twitter će to iskoristiti za poboljšanje vaše vremenske crte. PoništiPoništi -
Jamie Hanson proslijedio/la je Tweet
My fabulous grad student is crowdsourcing tips on the "hidden curriculum" to share with future Ph.D applicants-- input welcome. Here's one I didn't learn until my first year of grad school: you create posters to present at conferences, not to hang on your wall.https://twitter.com/sofia__cardenas/status/1223815569515769856 …
Hvala. Twitter će to iskoristiti za poboljšanje vaše vremenske crte. PoništiPoništi -
Jamie Hanson proslijedio/la je Tweet
i am proud to announce that i'm co-chairing a mini-symposium on Biology and Bioinformatics, submit your stuff!https://twitter.com/SciPyConf/status/1222640958178615296 …
Hvala. Twitter će to iskoristiti za poboljšanje vaše vremenske crte. PoništiPoništi -
Jamie Hanson proslijedio/la je TweetHvala. Twitter će to iskoristiti za poboljšanje vaše vremenske crte. PoništiPoništi
-
Jamie Hanson proslijedio/la je Tweet
Somehow, the song of this 3-year-old about dinosaurs captures my post
#Brexit and#ImpeachmentTrial sentiment.https://twitter.com/tomrosenthal/status/1222242112307187712 …
0:59Hvala. Twitter će to iskoristiti za poboljšanje vaše vremenske crte. PoništiPoništi -
Jamie Hanson proslijedio/la je Tweet
Incredible opportity to work with the very best!!!https://twitter.com/avramholmes/status/1223332832971456512 …
Hvala. Twitter će to iskoristiti za poboljšanje vaše vremenske crte. PoništiPoništi -
Jamie Hanson proslijedio/la je Tweet
I’m handling a special issue on language and emotion at Affective Science. Submissions welcome from interdisciplinary research areas focused on the interplay between language and emotion. DM me with questionshttps://twitter.com/affectscience/status/1223677025258311681 …
Hvala. Twitter će to iskoristiti za poboljšanje vaše vremenske crte. PoništiPoništi -
Jamie Hanson proslijedio/la je Tweet
Watch this immediately.
@CBSThisMorning’s@tonydokoupil using an epic pie analogy to show how the plutes own everything.pic.twitter.com/p4AShY04rAPrikaži ovu nitHvala. Twitter će to iskoristiti za poboljšanje vaše vremenske crte. PoništiPoništi -
Jamie Hanson proslijedio/la je Tweet
This is super normal.https://twitter.com/GettyImagesNews/status/1223344677568634880 …
Hvala. Twitter će to iskoristiti za poboljšanje vaše vremenske crte. PoništiPoništi -
Jamie Hanson proslijedio/la je Tweet
Proud of California for becoming the 1st state to screen for Adverse Childhood Experiences (
#ACEs). Thank you@DrBurkeHarris for recognizing that "toxic stress can set a child on a lifelong trajectory of ill health" and that early intervention is key. (Today's@sciencemagazine)Prikaži ovu nitHvala. Twitter će to iskoristiti za poboljšanje vaše vremenske crte. PoništiPoništi -
Jamie Hanson proslijedio/la je Tweet
The DNC apparently stuck to the rules when they were helping to eliminate candidates of color. Having eliminated them, the rules are being scrapped to give a billionaire a chance to buy the election and not have to compete against the eliminated ones.https://twitter.com/politico/status/1223325410261377031 …
Prikaži ovu nitHvala. Twitter će to iskoristiti za poboljšanje vaše vremenske crte. PoništiPoništi -
Jamie Hanson proslijedio/la je Tweet
New publication! Very excited to share "Proactive versus reactive emotion regulation: A dual-mechanisms perspective" with my grad student Lyneé Alves and colleague Bruna Martins-Klein. First ever twitter thread 1/n https://psycnet.apa.org/record/2020-03346-015 …
Prikaži ovu nitHvala. Twitter će to iskoristiti za poboljšanje vaše vremenske crte. PoništiPoništi -
I wonder if
@SenToomey understands Twitter, and how bad this is...#ratioedpic.twitter.com/7ROjLoiiO5
Hvala. Twitter će to iskoristiti za poboljšanje vaše vremenske crte. PoništiPoništi -
Jamie Hanson proslijedio/la je Tweet
Amazing news for all of neuroscience!!https://twitter.com/BrianaLees/status/1222396563672055809 …
Hvala. Twitter će to iskoristiti za poboljšanje vaše vremenske crte. PoništiPoništi -
Hvala. Twitter će to iskoristiti za poboljšanje vaše vremenske crte. PoništiPoništi
-
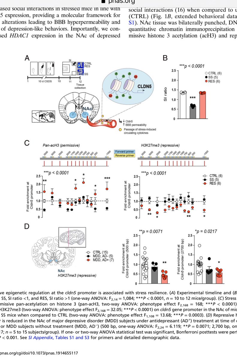
Jamie Hanson proslijedio/la je Tweet
Exciting work! Molecular adaptations of the blood–brain barrier promote stress resilience vs. depression https://www.pnas.org/content/early/2020/01/22/1914655117 …pic.twitter.com/BgETtJoQwc
Hvala. Twitter će to iskoristiti za poboljšanje vaše vremenske crte. PoništiPoništi -
Jamie Hanson proslijedio/la je Tweet
If you’re an R user and are curious about the
#tidyverse but don’t know where to start, here’s an irresponsibly brief introductionhttps://twitter.com/seankross/status/1222614579525476353 …Hvala. Twitter će to iskoristiti za poboljšanje vaše vremenske crte. PoništiPoništi -
Jamie Hanson proslijedio/la je Tweet
In 2019, Trump’s reelection campaign spent $20m on 218,100 Facebook ads. We built a database to analyze them all. What we found: beneath the xenophobia and invective is a massive, mundane clickbait operation designed to harvest supporter datahttps://www.theguardian.com/us-news/2020/jan/28/donald-trump-facebook-ad-campaign-2020-election?CMP=Share_iOSApp_Other …
Prikaži ovu nitHvala. Twitter će to iskoristiti za poboljšanje vaše vremenske crte. PoništiPoništi
Čini se da učitavanje traje već neko vrijeme.
Twitter je možda preopterećen ili ima kratkotrajnih poteškoća u radu. Pokušajte ponovno ili potražite dodatne informacije u odjeljku Status Twittera.


: