Tweetovi
- Tweetovi, trenutna stranica.
- Tweetovi i odgovori
- Medijski sadržaj
Blokirali ste korisnika/cu @JCellBiol
Jeste li sigurni da želite vidjeti te tweetove? Time nećete deblokirati korisnika/cu @JCellBiol
-
Prikvačeni tweet
We are seeking a talented individual for the role of Scientific Editor or Senior Scientific Editor. A PhD in a field relevant to cell biology is required; postdoctoral experience is preferred. Learn more and apply: https://bit.ly/2FBajG8
#academictwitter#phdjobspic.twitter.com/Zlf1SKA4sb
Hvala. Twitter će to iskoristiti za poboljšanje vaše vremenske crte. PoništiPoništi -
The stress-responsive gene GDPGP1/mcp-1 regulates neuronal glycogen metabolism and survival, say Schulz et al
@YaleNeuro https://bit.ly/2GfIJhW#neurosciencepic.twitter.com/2B0ZJM4rc2
Hvala. Twitter će to iskoristiti za poboljšanje vaše vremenske crte. PoništiPoništi -
We are joining the call from
@wellcometrust to make published Novel#Coronavirus (#2019nCoV) studies rapidly accessible: https://bit.ly/2SguLSx Background image credit: Dr_Microbe/iStock by Getty Imagespic.twitter.com/Oxkqw0gCSM
Hvala. Twitter će to iskoristiti za poboljšanje vaše vremenske crte. PoništiPoništi -
#Clathrin stabilizes#microtubules and promotes#chromosome alignment during#mitosis. Rondelet et al@theBirdLab show that this involves a repurposing of the clathrin's adaptor interaction sites to recruit GTSE1 to the spindle https://bit.ly/36T0LCj pic.twitter.com/DhjHg9EFnD
Hvala. Twitter će to iskoristiti za poboljšanje vaše vremenske crte. PoništiPoništi -
Excellent
@CellMentor article celebrating#BlackHistoryMonth2020: 100 Inspiring Black Scientists in America, compiled by@phdgprotein86https://twitter.com/CellMentor/status/1224343451816341504 …
Hvala. Twitter će to iskoristiti za poboljšanje vaše vremenske crte. PoništiPoništi -
JCellBiol proslijedio/la je Tweet
Great paper showing the optogenetic manipulation of phosphatidic acid levels in various endomembranes.
@JCellBiol@basktastic https://rupress.org/jcb/article-abstract/219/3/e201907013/133675/Spatiotemporal-control-of-phosphatidic-acid …Hvala. Twitter će to iskoristiti za poboljšanje vaše vremenske crte. PoništiPoništi -
Wiebke Schormann, Santosh Hariharan, & David W. Andrews
@Sunnybrook present a reference library for assigning protein subcellular localizations by image-based machine learning: https://bit.ly/2Gg3Ro6 pic.twitter.com/vf3u9HB7KV
Hvala. Twitter će to iskoristiti za poboljšanje vaše vremenske crte. PoništiPoništi -
“We now think about
#centrosome abnormalities as a stress response that can have a pleiotropic effect on cells, akin to other oncogenic events.” Susana Godinho@QMBCI discusses her#cancer research in this month's#PeopleAndIdeas https://bit.ly/30PkmAV pic.twitter.com/iv9Zq12kFG
Hvala. Twitter će to iskoristiti za poboljšanje vaše vremenske crte. PoništiPoništi -
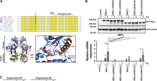
Grey, Cloot,
@mariska_simpson et al discover a mechanism by which the epithelial-specific ER stress sensor IRE1β negatively regulates IRE1α signaling#ERLiterature https://bit.ly/30Zcayj pic.twitter.com/E5DBfDVr42
Hvala. Twitter će to iskoristiti za poboljšanje vaše vremenske crte. PoništiPoništi -
Jennifer L. Stow, Jaakko Saraste, and William J. Brown remember Marilyn Gist Farquhar for her contributions over seven decades as a pioneering microscopist, an inspiring researcher, mentor, and eminent leader of cell biology https://bit.ly/2tIjlyv pic.twitter.com/VfnYBEQexX
Hvala. Twitter će to iskoristiti za poboljšanje vaše vremenske crte. PoništiPoništi -
In 1992, Gavrieli et al. invented the TUNEL staining assay for apoptotic cells https://bit.ly/2tJkVQR Discover other significant methods papers in this special collection for
#JCB65 https://bit.ly/2Tp18QY pic.twitter.com/2EnnNBxDQx
Hvala. Twitter će to iskoristiti za poboljšanje vaše vremenske crte. PoništiPoništi -
#Proteasomes at the axon initial segment regulate the developmental switch in the GABA response from excitatory to inhibitory, explains@christlet in a Spotlight (https://bit.ly/2TqwS8F ) on the paper by Lee et al (https://bit.ly/30fqAtC )pic.twitter.com/KFLyYfMOxe
Hvala. Twitter će to iskoristiti za poboljšanje vaše vremenske crte. PoništiPoništi -
New
#optogenetic#lipidtime tools for spatiotemporal control of lipid signaling: design, directed evolution, and application of light-controlled phospholipase Ds to reveal roles of phosphatidic acid in Hippo signaling@basktastic@ReikaTei@CornellChem https://bit.ly/2SfjbHt pic.twitter.com/ic9CRIV5mW
Hvala. Twitter će to iskoristiti za poboljšanje vaše vremenske crte. PoništiPoništi -
Researchers
@UCLAMBI@SynthSysEd show that cortical contractions promote the formation of microridges on#zebrafish skin cells by reducing surface tension https://bit.ly/2u6y9r3 pic.twitter.com/loWApy6EuCHvala. Twitter će to iskoristiti za poboljšanje vaše vremenske crte. PoništiPoništi -
Researchers
@harvardmed describe the dynamics of auxilin proteins during#clathrin-mediated trafficking https://bit.ly/38yKWRP pic.twitter.com/G1ElgntHcbHvala. Twitter će to iskoristiti za poboljšanje vaše vremenske crte. PoništiPoništi -
.
@SandraEdwJor@alglavic@bellaiche_y et al demonstrate the dual regulation of phagosomal degradation and migration by the lysosomal calcium channel Trpml in#Drosophila#macrophages@institut_curie@uchilepic.twitter.com/7UIGm7WI2J
Hvala. Twitter će to iskoristiti za poboljšanje vaše vremenske crte. PoništiPoništi -
In 1957, Russell Steere invented freeze fracture electron
#microscopy https://bit.ly/2sNafA6 Discover other significant methods papers in this special collection for#JCB65 https://bit.ly/2Tp18QY pic.twitter.com/9PAst44KBa
Hvala. Twitter će to iskoristiti za poboljšanje vaše vremenske crte. PoništiPoništi -
#Hemidesmosomes modulate force generation via#FocalAdhesions, say Wang et al@NKI_nl@UniLeidenNews https://bit.ly/35FggfT@coppola_s_PhD#actin#myosin#cytoskeleton#mechanobiologypic.twitter.com/2OVzMGTZ2i
Hvala. Twitter će to iskoristiti za poboljšanje vaše vremenske crte. PoništiPoništi -
NuMA1 facilitates the assembly of the axon initial segment by promoting the retention of neurofascin-186 https://bit.ly/2Ry8fnO – Abouelezz and Hotulainen highlight a new study by Torii et al. (https://bit.ly/2GdBB5M )pic.twitter.com/OChVENfFGS
Hvala. Twitter će to iskoristiti za poboljšanje vaše vremenske crte. PoništiPoništi -
JCellBiol proslijedio/la je Tweet
Great work from Kangmin He in
@KirchhausenLab just released in@JCellBiol https://twitter.com/HarvardCellBio/status/1220140850644246528 …pic.twitter.com/bDx0Ggwiqn
Hvala. Twitter će to iskoristiti za poboljšanje vaše vremenske crte. PoništiPoništi -
JCellBiol proslijedio/la je Tweet
ORP5 localizes to ER–lipid droplet contacts and regulates the level of PI-4-P on lipid droplets https://buff.ly/2Q3CjZ1 (
@JCellBiol)Hvala. Twitter će to iskoristiti za poboljšanje vaše vremenske crte. PoništiPoništi
Čini se da učitavanje traje već neko vrijeme.
Twitter je možda preopterećen ili ima kratkotrajnih poteškoća u radu. Pokušajte ponovno ili potražite dodatne informacije u odjeljku Status Twittera.