Tweets
- Tweets
- Tweets & replies
- Photos & videos
@HIGEYOSI360 is blocked
Are you sure you want to view these Tweets? Viewing Tweets won't unblock @HIGEYOSI360.
お母さんに電話でモバイルバッテリー充電しといて!って頼んだ時の写真(再現)をご覧下さい。皆さんも電話で説明する時は十分ご注意下さい。 pic.twitter.com/QKYJmeNIcM
5,120 retweets 1,981 favorites「スパルタンだ」 「おお、スパルタンが来てくれたぞ」
"IE終了か Windows 10には新ブラウザ「Spartan」搭載との噂 #ldnews http://news.livedoor.com/article/detail/9627978/ …"
お台場の魚市場の朝は早い。「今日は活きのいいスカーが水揚げされたよ。冬場は油がのっていて美味いよ」そう言いながら市場の店主は素早く値札をつけていく… しかしこの日、XM8が市場に並ぶ事はなかった。近年乱獲により漁獲高が減っているのだ。 pic.twitter.com/xhcoh0HAYn
borndigitalのブログ : SubstancePainterでNormalMapからCurvatureとAOを作成するフィルター http://blog.livedoor.jp/borndigital/archives/1878182.html …
5 retweets 4 favoritesベイマックス面白かった! 特にベイマックスが親指を立てながら溶鉱炉に沈んでいくシーンは涙無しには見られなかった。 pic.twitter.com/O51a64jvoa
AIR ENB v1.6 WIP http://hrk1025.tumblr.com/post/106322970123/ … NLA版とはなんだったのか…(・ω・) pic.twitter.com/dSYzQLbUmE
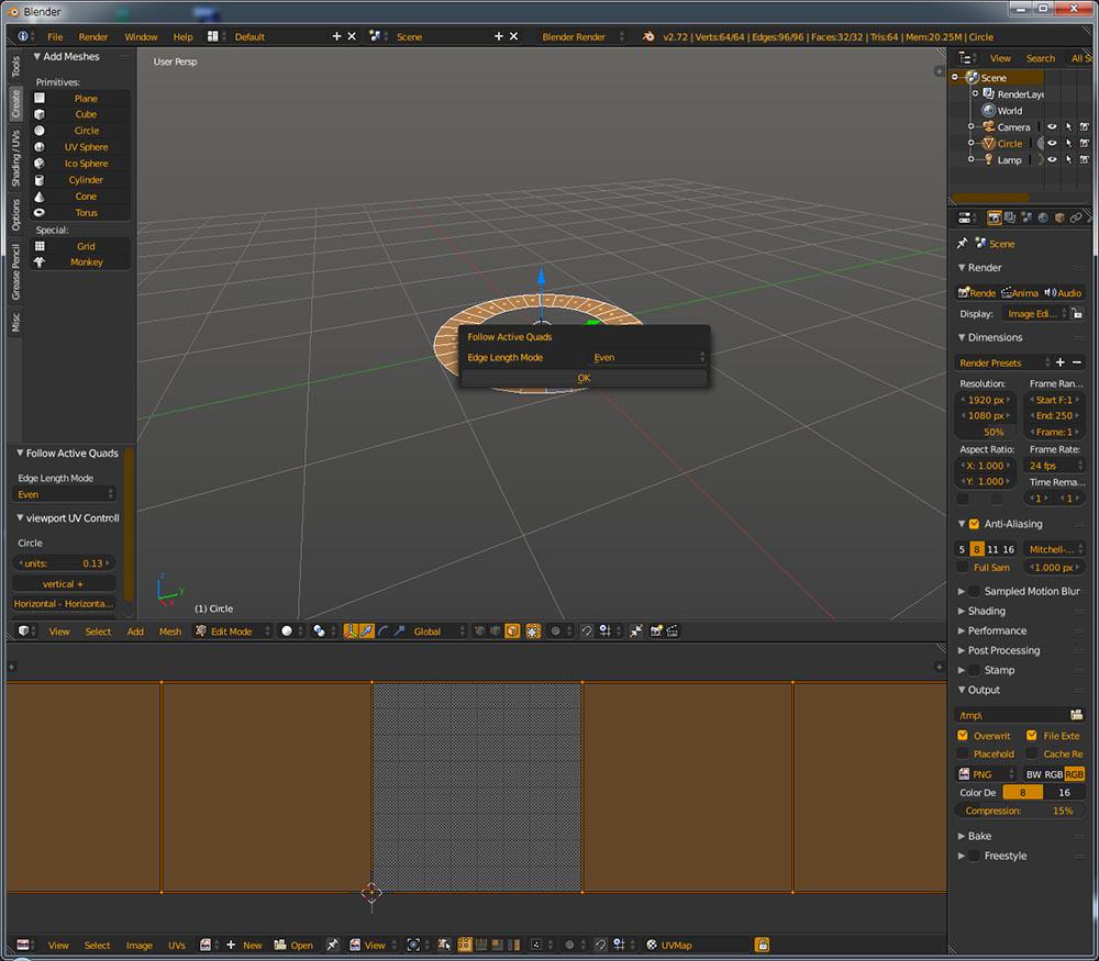
BlenderのTips。UVMapping→Reset→FollowActiveQuadsからスケールで「/32」のように連続したポリゴン数で割ると0-1のUVが作成できる。スケール値でも数式が利用できるのがミソ。 pic.twitter.com/NJ3Sw49S5Z
Twitter may be over capacity or experiencing a momentary hiccup.
Visit Twitter Status for more information.