মিডিয়া
- টুইট
- টুইট এবং উত্তর
- মিডিয়া, বর্তমান পৃষ্ঠা।
-
Playing around with cutout (https://arxiv.org/pdf/1708.04552.pdf …), which, mixed with a bit of super-convergence, gets us to training cifar10 to 95% accuracy in just short of 30 minutes on a single GPU.pic.twitter.com/Rb2Sr0cmL0
-
Finished my implementation of the Deep Painterly Harmonization paper. Blog post is here: https://sgugger.github.io/deep-painterly-harmonization.html#deep-painterly-harmonization … And notebook there: https://github.com/sgugger/Deep-Learning/blob/master/DeepPainterlyHarmonization.ipynb …pic.twitter.com/5rSlwYFsQT
-
Exactly. Maybe I should have included the original ;-)pic.twitter.com/e3XvcF4xsk
-
This morning versus this evening. Maybe it was worth a day coding and debugging. Just maybe.pic.twitter.com/FncifOT7B0
-
Trying to implement the deep painterly paper in pytorch (https://arxiv.org/pdf/1804.03189.pdf …). Step one is looking good!pic.twitter.com/DO8DkjI4pl
-
Working on making the
@fastdotai library even more flexible. Soon that kind of schedule in just two lines of code:pic.twitter.com/jLz14mkPiC
-
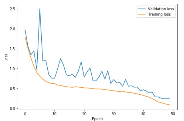
As
@jeremyphoward already said, one example of super convergence here: https://sgugger.github.io/the-1cycle-policy.html#the-1cycle-policy … 92.3% accuracy on CIFAR10 with 50 epochs, 93% with 70. Properly set high learning rates help training faster and reduce overfitting.pic.twitter.com/NNExByyvAY
-
Working on adding cyclical momentum to the fastai library.
@jeremyphoward@fastdotaipic.twitter.com/xBEDG0aOSs
লোড হতে বেশ কিছুক্ষণ সময় নিচ্ছে।
টুইটার তার ক্ষমতার বাইরে চলে গেছে বা কোনো সাময়িক সমস্যার সম্মুখীন হয়েছে আবার চেষ্টা করুন বা আরও তথ্যের জন্য টুইটারের স্থিতি দেখুন।