Tweetovi
- Tweetovi, trenutna stranica.
- Tweetovi i odgovori
- Medijski sadržaj
Blokirali ste korisnika/cu @FSanchezUCR
Jeste li sigurni da želite vidjeti te tweetove? Time nećete deblokirati korisnika/cu @FSanchezUCR
-
Prikvačeni tweet
The Special Issue "Mathematical Modeling: A New Frontier" is available online. https://revistas.ucr.ac.cr/index.php/matematica/issue/view/2863 … This is part of the efforts of the UCREA project on modeling vector-borne diseases. Guest editors: Fabio Sanchez Luis Barboza Juan Gabriel Calvo 1/2
Prikaži ovu nitHvala. Twitter će to iskoristiti za poboljšanje vaše vremenske crte. PoništiPoništi -
Fabio Sanchez proslijedio/la je Tweet
Nice visualization of the logistic map of chaos theory, as well as the Mandelbrot set and its connection to chaotic phenomena in the real world, by
@veritasium (ht @gabrielweymouth)https://www.youtube.com/watch?v=ovJcsL7vyrk …Hvala. Twitter će to iskoristiti za poboljšanje vaše vremenske crte. PoništiPoništi -
Fabio Sanchez proslijedio/la je Tweet
"An Algebraic Geometry Perspective on Topological Data Analysis" (by Paul Breiding, in
@TheSIAMNews):https://sinews.siam.org/Details-Page/an-algebraic-geometry-perspective-on-topological-data-analysis …Hvala. Twitter će to iskoristiti za poboljšanje vaše vremenske crte. PoništiPoništi -
Hvala. Twitter će to iskoristiti za poboljšanje vaše vremenske crte. PoništiPoništi
-
Fabio Sanchez proslijedio/la je Tweet
It’s well known: What flat-Earthers fear most is Sphere itselfpic.twitter.com/mh78BN2YuE
Hvala. Twitter će to iskoristiti za poboljšanje vaše vremenske crte. PoništiPoništi -
Hvala. Twitter će to iskoristiti za poboljšanje vaše vremenske crte. PoništiPoništi
-
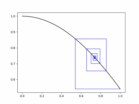
Fabio Sanchez proslijedio/la je Tweet
New post: Cobweb plots https://www.johndcook.com/blog/2020/01/19/cobweb-plots/ …pic.twitter.com/3xYdcYZhVt
Prikaži ovu nitHvala. Twitter će to iskoristiti za poboljšanje vaše vremenske crte. PoništiPoništi -
Fabio Sanchez proslijedio/la je Tweet
By restructuring math expressions as a language, Facebook AI has developed the first neural network that uses symbolic reasoning to solve advanced mathematics problems. https://ai.facebook.com/blog/using-neural-networks-to-solve-advanced-mathematics-equations/ …pic.twitter.com/IL2H8ygDYC
Hvala. Twitter će to iskoristiti za poboljšanje vaše vremenske crte. PoništiPoništi -
Hvala. Twitter će to iskoristiti za poboljšanje vaše vremenske crte. PoništiPoništi
-
International Contributors include: Carlos Castillo-Chavez - ASU Zhilan Feng - Purdue John Glasser - CDC Sally Blower - UCLA Christopher Kribs - UTA Mason Porter - UCLA David Gerberry - Xavier ... and others. 2/2
Prikaži ovu nitHvala. Twitter će to iskoristiti za poboljšanje vaše vremenske crte. PoništiPoništi -
Fabio Sanchez proslijedio/la je Tweet
Our fellow Americans in Puerto Rico can use our support after this week’s earthquakes. They’ve shown their enduring spirit over the past couple years, and it’s up to us to pull together for one another once again. I hope you’ll support their recovery:https://www.nbcnewyork.com/news/national-international/how-to-help-puerto-rico-after-deadly-earthquake/2256870/ …
Hvala. Twitter će to iskoristiti za poboljšanje vaše vremenske crte. PoništiPoništi -
Fabio Sanchez proslijedio/la je Tweet
Detailed explanation of a bifurcation diagram, with Python code. https://www.johndcook.com/blog/2020/01/11/logistic-bifurcation-diagram/ …pic.twitter.com/c8yNP2k0GQ
Hvala. Twitter će to iskoristiti za poboljšanje vaše vremenske crte. PoništiPoništi -
Fabio Sanchez proslijedio/la je Tweet
You Matter. Unless you multiply yourself by the speed of light squared. Then you Energy.
Hvala. Twitter će to iskoristiti za poboljšanje vaše vremenske crte. PoništiPoništi -
Fabio Sanchez proslijedio/la je Tweet
How will
#climatechange impact the distribution and epidemic potential of#infectiousdiseases? Present your latest data at#IECID2020. Submit abstracts by 17 Jan at http://bit.ly/359pgtU#OneHealthpic.twitter.com/IkjINACoAx
Hvala. Twitter će to iskoristiti za poboljšanje vaše vremenske crte. PoništiPoništi -
Fabio Sanchez proslijedio/la je Tweet
Sequential Analysis is a statistical method, introduced by A. Wald, where the size of an experiment is not fixed in advance, but the experiment is stopped in accordance with a predetermined stopping rule as soon as significant results are observed.https://bit.ly/2QNnRDA
Hvala. Twitter će to iskoristiti za poboljšanje vaše vremenske crte. PoništiPoništi -
Fabio Sanchez proslijedio/la je Tweet
The US launch of a terrific new book by
@Kit_Yates_Maths is this Tuesday. Highly recommended to anyone curious about how math can be used to model all sorts of things in the real world. I loved it.https://www.amazon.com/exec/obidos/ASIN/1982111879?tag=simonsayscom …Hvala. Twitter će to iskoristiti za poboljšanje vaše vremenske crte. PoništiPoništi -
Fabio Sanchez proslijedio/la je Tweet
Students aged 15 to 18 are invited to apply for the Steven H. Strogatz Prize for Math Communication to share their love of math with the world! Cash prizes will be awarded for compelling projects, with winning entries recognized online. Learn more at http://strogatzprize.momath.org .
Prikaži ovu nitHvala. Twitter će to iskoristiti za poboljšanje vaše vremenske crte. PoništiPoništi -
Fabio Sanchez proslijedio/la je Tweet
"Infinite Powers" by
@stevenstrogatz is on sale for $2.99 for the Kindle version today. A great book to start off your reading in the new year!https://www.amazon.com/Infinite-Powers-Calculus-Reveals-Universe-ebook/dp/B07FKF9DVJ …Hvala. Twitter će to iskoristiti za poboljšanje vaše vremenske crte. PoništiPoništi -
Fabio Sanchez proslijedio/la je Tweet
From hip-hop to country to The Boss, here are my songs of the year. If you’re looking for something to keep you company on a long drive or help you turn up a workout, I hope there’s a track or two in here that does the trick.pic.twitter.com/mQ2VssyDwt
Hvala. Twitter će to iskoristiti za poboljšanje vaše vremenske crte. PoništiPoništi -
Fabio Sanchez proslijedio/la je Tweet
"Using machine learning to predict extreme events in complex systems" (by Di Qi and Andrew J. Majda, in
@PNASNews): https://www.pnas.org/content/early/2019/12/19/1917285117 … (h/t@VinkoZlatic)Hvala. Twitter će to iskoristiti za poboljšanje vaše vremenske crte. PoništiPoništi
Čini se da učitavanje traje već neko vrijeme.
Twitter je možda preopterećen ili ima kratkotrajnih poteškoća u radu. Pokušajte ponovno ili potražite dodatne informacije u odjeljku Status Twittera.