Tweetovi
- Tweetovi, trenutna stranica.
- Tweetovi i odgovori
- Medijski sadržaj
Blokirali ste korisnika/cu @EnJens
Jeste li sigurni da želite vidjeti te tweetove? Time nećete deblokirati korisnika/cu @EnJens
-
Jens Andersen proslijedio/la je Tweet
99 smartphones are transported in a handcart to generate virtual traffic jam in Google Maps. Through this activity, it is possible to turn a green street red which has an impact in the physical world by navigating cars on another route!
#googlemapshacks http://www.simonweckert.com/googlemapshacks.html …pic.twitter.com/6KcMm1XgAF
Prikaži ovu nitHvala. Twitter će to iskoristiti za poboljšanje vaše vremenske crte. PoništiPoništi -
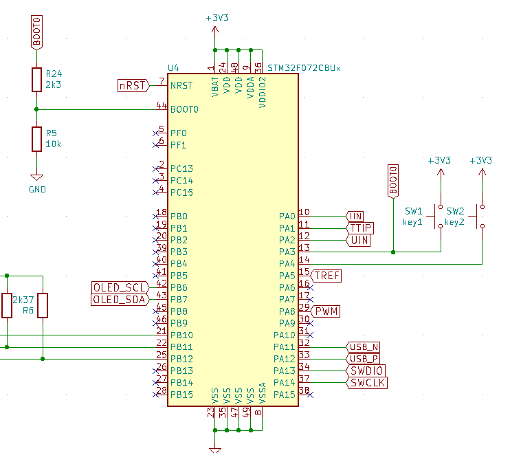
Since BOOT0 is not configurable, it'll always be input, and the resistor between BOOT0 and PA3 should make it safe, even if PA3 gets configured as output accidentally. I've increased the pulldown resistor to 10k and left the other resistor at 2k37. Will be fun to see if it works!pic.twitter.com/e46nn36gsz
Prikaži ovu nitHvala. Twitter će to iskoristiti za poboljšanje vaše vremenske crte. PoništiPoništi -
Finally received my
@oshpark produced@JanHenrikH Otter-Iron remix. Still missing some parts, as well as a case for it. The remix is simple: Increase BOOT0 pulldown resistor, Hook up the pull-up resistor to BTN1 (PA3), so holding the btn while plugging in USB will go to DFU 1/pic.twitter.com/gGA04tXman
Prikaži ovu nitHvala. Twitter će to iskoristiti za poboljšanje vaše vremenske crte. PoništiPoništi -
Jens Andersen proslijedio/la je Tweet
In related news, my yosys+nextpnr+prjleuctra flow has just finally spit out a working picorv32 bitstream for Spartan 6.
Prikaži ovu nitHvala. Twitter će to iskoristiti za poboljšanje vaše vremenske crte. PoništiPoništi -
Got a few GD32VF103 chips. Now what do I do with them?
#riscv#gigadeviceHvala. Twitter će to iskoristiti za poboljšanje vaše vremenske crte. PoništiPoništi -
Any recommendations on CR2032 holders? I need something that'll fit ona round ~25mm board and doesn't take up the entire board with the ground "pad" :/ The closest thing I've found is https://www.digikey.com/product-detail/en/mpd-memory-protection-devices/BS-7/BS-7-ND/389447 … but it's taaaal
Hvala. Twitter će to iskoristiti za poboljšanje vaše vremenske crte. PoništiPoništi -
Stumbled upon my very first PCB
circa 97 it's supposed to be a simple walkie talkie. It sort of worked. I like you think my PCB design and soldering skills improved. @arturo182 might disagreepic.twitter.com/T0QfvCLFkA
Hvala. Twitter će to iskoristiti za poboljšanje vaše vremenske crte. PoništiPoništi -
Jens Andersen proslijedio/la je Tweet
Quick Tip: If you stencil lots of PCBs at home, use a custom PCB as a jig, also remember you can add alignment holes to your stencil ;) (make the cutout 0.1mm bigger than your board outline and don’t forget finger holes to remove when pasted!)
#maker#prototyping#PCBpic.twitter.com/hHquWKZp2x
Hvala. Twitter će to iskoristiti za poboljšanje vaše vremenske crte. PoništiPoništi -
Got my
@thepine64 PineTime devkit! Slightly disappointed the back is totally loose even though it did say it wasn't glued. Nice looking kit for the price anyways ;)pic.twitter.com/7z3onumtmC
Hvala. Twitter će to iskoristiti za poboljšanje vaše vremenske crte. PoništiPoništi -
Since the LED on my prototype serpente is so bright , I recorded the shine of the RGB being controlled by rust insteadpic.twitter.com/Xv0qI1rSEX
Prikaži ovu nitHvala. Twitter će to iskoristiti za poboljšanje vaše vremenske crte. PoništiPoništi -
Had some fun getting Rust running on
@arturo182 Serpente! PR at https://github.com/atsamd-rs/atsamd/pull/141 …#rustlang#embedded#serpentePrikaži ovu nitHvala. Twitter će to iskoristiti za poboljšanje vaše vremenske crte. PoništiPoništi -
Jens Andersen proslijedio/la je Tweet
I have now implemented 42 different cards and setup a framework for bosses! Balancing this game will be a fun challenge
#pico8#indiedev#pixelart#gamedevpic.twitter.com/mqFt2LCE5gHvala. Twitter će to iskoristiti za poboljšanje vaše vremenske crte. PoništiPoništi -
Sunday plans: finish a PCB design. Procrastination: put up some lamps. I guess it's better than watching TV all day
Hvala. Twitter će to iskoristiti za poboljšanje vaše vremenske crte. PoništiPoništi -
Jens Andersen proslijedio/la je Tweet
I finally finished the firmware for my TS100 USB type C power delivery replacement. I didn't spent too much time on the GUI and regulator yet, still it works just as good as the original TS100. Since this mod supports actual USB PD 2.0, it has much more power than the TS80 :3pic.twitter.com/NwiD4MTsY9
Prikaži ovu nitHvala. Twitter će to iskoristiti za poboljšanje vaše vremenske crte. PoništiPoništi -
Jens Andersen proslijedio/la je Tweet
Its alive! After chasing down a few issues, bring-up was actually very easy!pic.twitter.com/eki41NREf8
Prikaži ovu nitHvala. Twitter će to iskoristiti za poboljšanje vaše vremenske crte. PoništiPoništi -
Feed filled with people preparing for
#36c3 - Slight FOMO! (though it's totally worth it to stay home with my beautiful baby boy!)Hvala. Twitter će to iskoristiti za poboljšanje vaše vremenske crte. PoništiPoništi -
Cheap SMD soldering iron - hit me! I have a nice Ersa I-Con Nano currently at
@xil_hackerspace but want one at home for quick fixes and such. TS80, TS100, KSGER T12? Pondering https://www.aliexpress.com/item/4000323396578.html … for microscope - Any recommendations?Hvala. Twitter će to iskoristiti za poboljšanje vaše vremenske crte. PoništiPoništi -
2019 Life Achievements: * Somehow got a HAM license I have no use for! * Got a beautiful baby boy a few days ago! :D I think I've hit peak achievement - nothing beats this :D
Hvala. Twitter će to iskoristiti za poboljšanje vaše vremenske crte. PoništiPoništi -
Having never read the books, I'm genuinely baffled by how much better His Dark Materials series is than the Golden Compass movie
Hvala. Twitter će to iskoristiti za poboljšanje vaše vremenske crte. PoništiPoništi -
Jens Andersen proslijedio/la je Tweet
The evolution of the truck is here. Guaranteed shatterproof
pic.twitter.com/RocTEkzzwI
Hvala. Twitter će to iskoristiti za poboljšanje vaše vremenske crte. PoništiPoništi
Čini se da učitavanje traje već neko vrijeme.
Twitter je možda preopterećen ili ima kratkotrajnih poteškoća u radu. Pokušajte ponovno ili potražite dodatne informacije u odjeljku Status Twittera.