Tweetovi
- Tweetovi, trenutna stranica.
- Tweetovi i odgovori
- Medijski sadržaj
Blokirali ste korisnika/cu @EJ_Foster
Jeste li sigurni da želite vidjeti te tweetove? Time nećete deblokirati korisnika/cu @EJ_Foster
-
Erika J Foster, PhD proslijedio/la je Tweet
Representation matters! Share this post so that our young girls of color can continue to be encouraged and know that with hard work, anything is possible. Picture Ownership:
@dr.a_p_s@ifthenshecan#blackhistorymonth
#blackhistory#blacksinstem#inspirethenextgenerationpic.twitter.com/JXkXg2FImG
Hvala. Twitter će to iskoristiti za poboljšanje vaše vremenske crte. PoništiPoništi -
Erika J Foster, PhD proslijedio/la je Tweet
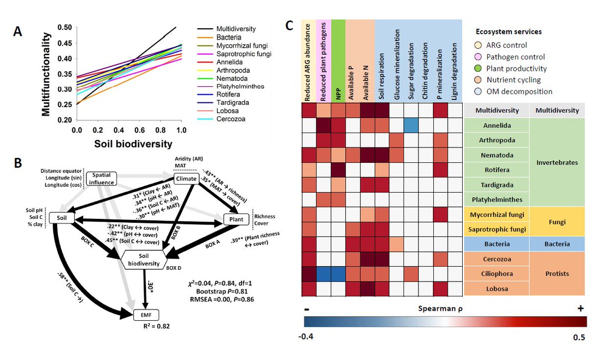
How does soil biodiversity regulate ecosystem functions across global biomes? Find out in our new
@NatureEcoEvo https://www.nature.com/articles/s41559-019-1084-y … (https://rdcu.be/b08NZ ) Multi-tropic taxa, hubs, keystone species & more! Great collaboration@Prof_Braj_Singh@DJ_Eldridge & many others!pic.twitter.com/uKHdGaSvAa
Hvala. Twitter će to iskoristiti za poboljšanje vaše vremenske crte. PoništiPoništi -
Erika J Foster, PhD proslijedio/la je Tweet
NEW paper out in
@NaturePlants "Early developmental plasticity of lateral roots in response to asymmetric water availability" https://www.nature.com/articles/s41477-019-0580-z … together with@JP_Banda A Schmitz J Boland@Bishopp_Lab@AlexisMaizel EHK Stelzer M Bennett Here is a video summary
pic.twitter.com/wcpJTPVyg4Prikaži ovu nitHvala. Twitter će to iskoristiti za poboljšanje vaše vremenske crte. PoništiPoništi -
Erika J Foster, PhD proslijedio/la je Tweet
Language revitalization + science education = goals all the way! Props to this young researcher and her bright future
#IndigenousSTEMhttps://www.cbc.ca/news/indigenous/ela-ojibway-mercuiry-lakes-video-1.5440308?fbclid=IwAR0CJ5vw7vGaekqj7R-FFrtdSmAFB98S0C9MvbZ-je-wOxoueeIY9Yf8dPQ …Hvala. Twitter će to iskoristiti za poboljšanje vaše vremenske crte. PoništiPoništi -
Excellent presentation yesterday on cross-gender allyship.
#AthenaRising Many great actionable tips, for example, in response to an inappropriate comment/joke say "OUCH!" This can ensure immediate reaction, while buying extra seconds to determine an appropriate response.https://twitter.com/WelpLisa/status/1223266477941370886 …Hvala. Twitter će to iskoristiti za poboljšanje vaše vremenske crte. PoništiPoništi -
Erika J Foster, PhD proslijedio/la je Tweet
New Special Issue on Sustainable Intensification open for submission in
@AoBP - until Oct 2020. Support Open Science with a super editorial team, thanks@M_Schipanski, Sjoerd Duiker (Penn State@agsciences) and Peter Thorne (@ILRI)!pic.twitter.com/FdGkUyYGHZ
Hvala. Twitter će to iskoristiti za poboljšanje vaše vremenske crte. PoništiPoništi -
Erika J Foster, PhD proslijedio/la je Tweet
Ever wondered about the difference between
#POM &#MAOM, here it is simplified for you.#SOM#SoilOrganicMatter#SoilCarbon#Biogeochemistryhttps://twitter.com/GlobalChangeBio/status/1191906804625747973 …
Hvala. Twitter će to iskoristiti za poboljšanje vaše vremenske crte. PoništiPoništi -
Erika J Foster, PhD proslijedio/la je Tweet
INHABITANTS: An Indigenous Perspective is a feature-length documentary that follows five North American tribes restoring their ancient relationships with the land while adapting to today's climate crisis.https://www.kickstarter.com/projects/inhabitfilms/inhabitants-an-indigenous-perspective …
Hvala. Twitter će to iskoristiti za poboljšanje vaše vremenske crte. PoništiPoništi -
“Science thrives in the light of day” Encouragement to publish statistical analyses and data with papers! Thanks for the details on the retraction, so that we all can learn from it.https://twitter.com/KateLaskowski/status/1222525104568946688 …
Hvala. Twitter će to iskoristiti za poboljšanje vaše vremenske crte. PoništiPoništi -
Hope is on the horizon...thanks to
@MeganMachmuller and@shelbycarol27 for organizing the session on biological#climatechange solutions. Fascinating to learn more about#carbon dioxide removal strategies to tackle the#climatecrisis.#sustainability@SOGES_CSU@NREL_EcoPress https://twitter.com/PurdueC4E/status/1221898013259505665 …pic.twitter.com/hQaIo3XjbQ
Hvala. Twitter će to iskoristiti za poboljšanje vaše vremenske crte. PoništiPoništi -
Wow quite the list of science podcasts in these comments. Id love to hear more and see the final spreadsheet. Brings me back to the days of
@SOGES_CSU Sustainability Radio!https://twitter.com/sarahmackattack/status/1221581661017559040 …Hvala. Twitter će to iskoristiti za poboljšanje vaše vremenske crte. PoništiPoništi -
Found one answer in Harden et al 2018
@GlobalChangeBio. Not integrated, but two maps of broad land use (forestry, grazing, crops) and potential#soil#carbon#sequestration. Now, which organizations are incentivizing changes in management?#ClimateChange#solutions@4per1000 https://twitter.com/EJ_Foster/status/1217119756886708224 …pic.twitter.com/q2VupafLrG
Hvala. Twitter će to iskoristiti za poboljšanje vaše vremenske crte. PoništiPoništi -
I’d be interested to see how each of these land uses compare in terms of
#soil#carbon#sequestration potential and carbon stocks. Any specific published articles, maps, or datasets come to mind?#ISCN@KatheMathBio@carboncoalition@SoilCarbonWatchhttps://twitter.com/FarmPolicy/status/1216055200756195328 …
Hvala. Twitter će to iskoristiti za poboljšanje vaše vremenske crte. PoništiPoništi -
Excellent bday present: Final dissertation chapter (revised) manuscript is ACCEPTED for publication! With only 2 line edits! Woohoo!
#thanksreviewernumbertwo#birthdaygirl PS. What is a#soilscientist's favorite birthday?#dirtythirty *Gracias a@ArequipaUnsa for the pitpic.twitter.com/Sg64NshWQS
Hvala. Twitter će to iskoristiti za poboljšanje vaše vremenske crte. PoništiPoništi -
We are designing a soil sampling scheme in an extremely heterogenous Peruvian landscape
@arequipa_nexus. We are working with the Stats Dept.@lifeatPurdue to determine the uncertainty in measurements depending on number of samples. I am excited to continue this discussion.https://twitter.com/wills_skye/status/1214670601278967808 …Hvala. Twitter će to iskoristiti za poboljšanje vaše vremenske crte. PoništiPoništi -
Erika J Foster, PhD proslijedio/la je Tweet
Science Twitter! As the year comes to a close, what's a piece of #scicomm (writing, multimedia, Tweet, etc.) that you're most proud of in 2019? Would love to amplify!Hvala. Twitter će to iskoristiti za poboljšanje vaše vremenske crte. PoništiPoništi -
Erika J Foster, PhD proslijedio/la je Tweet
Tips: wrapping paper must be folded like a magazine or newspaper instead of crumpled in a ball to be sorted as paper. Ribbons, tissue paper, and anything with glitter, felt, or foil are not recyclable. Try to reuse those!https://twitter.com/LondonGibson/status/1210196882817003521 …
Hvala. Twitter će to iskoristiti za poboljšanje vaše vremenske crte. PoništiPoništi -
Erika J Foster, PhD proslijedio/la je Tweet
How Many Female Scientists Can You Name?



#ItPaysToLearn @IfThenSheCan @theNASEM @soulpancake https://www.youtube.com/watch?v=bGLHD-3Zjyc …Hvala. Twitter će to iskoristiti za poboljšanje vaše vremenske crte. PoništiPoništi -
Erika J Foster, PhD proslijedio/la je Tweet
“You don’t get weaker by trying hard things.” Said this at the climbing gym today and then immediately realized that I probably need to engrave it in my desk at work.
Hvala. Twitter će to iskoristiti za poboljšanje vaše vremenske crte. PoništiPoništi -
Erika J Foster, PhD proslijedio/la je Tweet
Here are this year's highlights for the
#arequipanexus team: we organized workshops and training sessions, presented our work in different events and conducted a lot of research in Peru. What A great year!#Soilhealth#cleanwater#sustainability#UNSA#Peru#environmentpic.twitter.com/CkFitpbTaS
Hvala. Twitter će to iskoristiti za poboljšanje vaše vremenske crte. PoništiPoništi
Čini se da učitavanje traje već neko vrijeme.
Twitter je možda preopterećen ili ima kratkotrajnih poteškoća u radu. Pokušajte ponovno ili potražite dodatne informacije u odjeljku Status Twittera.


: