Tweetovi
- Tweetovi, trenutna stranica.
- Tweetovi i odgovori
- Medijski sadržaj
Blokirali ste korisnika/cu @DrSanjayPopat
Jeste li sigurni da želite vidjeti te tweetove? Time nećete deblokirati korisnika/cu @DrSanjayPopat
-
Prikvačeni tweet
Brief tweet to note my apologies but I can’t respond to specific requests for medical advice or DMs
Hvala. Twitter će to iskoristiti za poboljšanje vaše vremenske crte. PoništiPoništi -
Sanjay Popat proslijedio/la je Tweet
Treatment for both tumors guided by biology: for NSCLC high TMB & high PD1; for MM t(11;14). Excellent multi-disciplinary care
@DrSanjayPopat and@ParasMShah9.@JanssenGlobal CD38 a potential target in NSCLC?@Abbvie a fascinating n=1 case, strong support for venetoclax t11;14 MMPrikaži ovu nitHvala. Twitter će to iskoristiti za poboljšanje vaše vremenske crte. PoništiPoništi -
Sanjay Popat proslijedio/la je Tweet
Patient was treated w/ pembrolizumab whilst on carfilzomib/daratumumab with excellent ongoing NSCLC PR. Subsequent MM relapse (whilst on pembro for NSCLC) treated with venetoclax due to t(11;14) with sustained ongoing VGPR (meanwhile CR). No significant AEs, no tx interruptions.
Prikaži ovu nitHvala. Twitter će to iskoristiti za poboljšanje vaše vremenske crte. PoništiPoništi -
Sanjay Popat proslijedio/la je Tweet
The challenge of managing two concurrent cancers - we present an interesting case of relapsed MM also diagnosed with advanced NSCLC.https://onlinelibrary.wiley.com/doi/full/10.1111/bjh.16393#.XjxXKfp0a5c.twitter …
Prikaži ovu nitHvala. Twitter će to iskoristiti za poboljšanje vaše vremenske crte. PoništiPoništi -
Sanjay Popat proslijedio/la je Tweet
We are very pleased to have contributed to the publication of The Pan Cancer Analysis of Whole Genomes - PCAWG - project. You can view the collection of papers from
@nature@NatureBiotech@NatureGenet@CommsBio here: https://go.nature.com/2uaQEuB pic.twitter.com/EaHiS8lQxG
Hvala. Twitter će to iskoristiti za poboljšanje vaše vremenske crte. PoništiPoništi -
Sanjay Popat proslijedio/la je Tweet
This paper has analyzed 2,658 whole-cancer genomes &matching normal tissues in 38 tumour types. On average, cancer genomes had 4–5 driver mutations ; however, in 5% of cases no drivers were identified: discoveries are yet to be made in such tumors https://www.nature.com/articles/s41586-020-1969-6 …pic.twitter.com/dyMMe6ntL3
Hvala. Twitter će to iskoristiti za poboljšanje vaše vremenske crte. PoništiPoništi -
Sanjay Popat proslijedio/la je Tweet
#OncoAlert WOW
Largest @theNCI pan-cancer whole genome analyses in@nature - new biol. details & RNAseq import. Yet detailed clin & prosp. pts outcomes data are needed to fully understand the clinical importance of these findings in an unbiased fashion.@gary_lyman@stacywgrayhttps://twitter.com/ncidirector/status/1225192259894726656 …Hvala. Twitter će to iskoristiti za poboljšanje vaše vremenske crte. PoništiPoništi -
Sanjay Popat proslijedio/la je Tweet
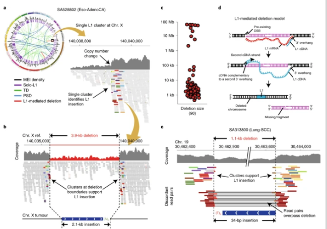
Pan-cancer analysis of whole genomes identifies driver rearrangements promoted by LINE-1 retrotransposition (Rodriguez-Martin et al.) https://go.nature.com/396MH8M
#PCAWGpic.twitter.com/Dri9u72eHM
Hvala. Twitter će to iskoristiti za poboljšanje vaše vremenske crte. PoništiPoništi -
Lorlatinib is an important drug for relapsed ALK+
#NSCLC. Am hoping there will be constructive dialogue between NICE and Pfizer to allow an agreement on price.https://twitter.com/cr_uk/status/1225035350764138498 …
Hvala. Twitter će to iskoristiti za poboljšanje vaše vremenske crte. PoništiPoništi -
Returning home from
#BTOG20 & reflecting on & inspired by all the amazing work we discussed in UK & globally, led and delivered by amazing colleagues & advocates. See you all again next year for#BTOG21!pic.twitter.com/b5UqRt4V48
Hvala. Twitter će to iskoristiti za poboljšanje vaše vremenske crte. PoništiPoništi -
Sanjay Popat proslijedio/la je Tweet
Great ways of delivering
#NOLCP presented by@MatthewEvison1#BTOG20 using bundles all published on the@Roy_Castle_Lung website incl integration of physiology and optimisation bundle. Would be a major step forward if we could all implement this.pic.twitter.com/UnD5kkBOWI
Hvala. Twitter će to iskoristiti za poboljšanje vaše vremenske crte. PoništiPoništi -
Nice thread on
#NELSON “Study adds to the evidence that#LDCT#lungcancerscreening reduces lung cancer mortality, a fact that should now be considered as confirmed”#LCSMhttps://twitter.com/lung_ca_screen/status/1222948258793705472 …Hvala. Twitter će to iskoristiti za poboljšanje vaše vremenske crte. PoništiPoništi -
.
@MatthewEvison1 presents rapid diagnostic pathway with bundled investigations continuing on CT findings: proven to reduce time to treatment. Investigation bundles available at https://bit.ly/38VpG8R#BTOG20pic.twitter.com/1vhjtmABoH
Hvala. Twitter će to iskoristiti za poboljšanje vaše vremenske crte. PoništiPoništi -
Sanjay Popat proslijedio/la je Tweet
We would love to see more Radiologists at the 2020 UK Oncology Forum! We hope that some of you can join us 11&12 June, Birmingham FREE, CME accredited & post ASCO highlights Dr Alison Tree heads up a leading team UK & European expert RT speakers! https://oncology-forum.co.uk/speakers/
#OF20Hvala. Twitter će to iskoristiti za poboljšanje vaše vremenske crte. PoništiPoništi -
.
@wallyjc discusses optimal RT. Highlights PACIFIC4 & SWOG/NRG S1914 Ix IO+SBRT. For St 3 experience matters in 0617. NRG1106 PET-adapted RT ongoing. Need data on 3DRT vs protons: perhaps pneumonitis risk differences? NRG1308 may answer. FlashRT to be explored#BTOG20pic.twitter.com/xUjKculoe1
Hvala. Twitter će to iskoristiti za poboljšanje vaše vremenske crte. PoništiPoništi -
.
@bayman_neil discusses IO for stage 3. PACIFIC has changed paradigm. Control arm comparable to 0617 & PROClAIM. EU expert disagreement with EMA on PDL1negs. ctDNA for MRD encouraging data. Biggest challenge is UK st3 pts getting curative Tx. Must improve!!#BTOG20pic.twitter.com/dbWF1n81V2
Hvala. Twitter će to iskoristiti za poboljšanje vaše vremenske crte. PoništiPoništi -
.
@_johnedwards discusses surgery for N2 disease. Most surgery in UK is primary and not post induction chemo-RT. Important to subclassify N2 for routine datasets. How to inter grants IO? Need data on LungART and IO trials#BTOG20pic.twitter.com/R05igpG2Yv
Hvala. Twitter će to iskoristiti za poboljšanje vaše vremenske crte. PoništiPoništi -
Kevin Franks discusses indications & outcomes for SBRT. Awaiting STABLE-MATES & VALOR. Epic efforts for these trials. Pt preferences are crucial. <30% consented to SABRTooth
#BTOG20pic.twitter.com/oRBc4tQ0Ih
Hvala. Twitter će to iskoristiti za poboljšanje vaše vremenske crte. PoništiPoništi -
.
@ekslim highlights VIOLET outcomes with reduced pain & stay. Completed early. Same node numbers & no sign nodal upstaging. 26% reduction in AEs. VATS is now standard care@SCTSUK#BTOG20pic.twitter.com/bNhSCTSdbO
Hvala. Twitter će to iskoristiti za poboljšanje vaše vremenske crte. PoništiPoništi -
Sanjay Popat proslijedio/la je Tweet
Please visit the
@RCP_NLCA stand next to the posters to say hello to the team and pick up a copy of our new audit reports#BTOG20pic.twitter.com/Gq0qZZYUwc
Hvala. Twitter će to iskoristiti za poboljšanje vaše vremenske crte. PoništiPoništi -
Sanjay Popat proslijedio/la je TweetHvala. Twitter će to iskoristiti za poboljšanje vaše vremenske crte. PoništiPoništi
Čini se da učitavanje traje već neko vrijeme.
Twitter je možda preopterećen ili ima kratkotrajnih poteškoća u radu. Pokušajte ponovno ili potražite dodatne informacije u odjeljku Status Twittera.