Twiitit
- Twiitit, nykyinen sivu.
- Twiitit ja vastaukset
- Media
Olet estänyt käyttäjän @CADSoftTools
Haluatko varmasti nähdä nämä twiitit? Twiittien näyttäminen ei poista käyttäjän @CADSoftTools estoa.
-
Kiinnitetty twiitti
Dear friends, Since we know how you appreciate our online PDF to DWG converter, we decided to improve it for the visitors of our website! Please welcome a new updated PDF to DWG online converter: https://cadsofttools.com/pdf-to-dwg-online/ …
#pdftodwgKiitos. Käytämme tätä aikajanasi parantamiseen. KumoaKumoa -
Hello friends! It’s Christmas Eve and the year ends so CADSoftTools team is thankful to each one of you for being our customer. Wishing you a great holiday season and a rewarding, joyous new year. May this Christmas be merry, bright and cheerful!
Kiitos. Käytämme tätä aikajanasi parantamiseen. KumoaKumoa -
Hello Everybody! We are glad to announce the release of CAD VCL Multiplatform 15! Now it is compatible with FireMonkey. The applications based on the library can be compiled not only for Windows, but also for Linux, macOS, iOS, and Android. Learn more at https://cadsofttools.com/company/news/cad-vcl-multiplatform-15 …pic.twitter.com/pklXKzoOff
Kiitos. Käytämme tätä aikajanasi parantamiseen. KumoaKumoa -
CADSoftTools uudelleentwiittasiKiitos. Käytämme tätä aikajanasi parantamiseen. KumoaKumoa
-
CADSoftTools uudelleentwiittasi
Congratulations to
@CADSoftTools — Top 50 Publisher in@ComponentSource Awards 2021!
https://www.componentsource.com/news/press-releases/2021/03/30 …Kiitos. Käytämme tätä aikajanasi parantamiseen. KumoaKumoa -
CADSoftTools uudelleentwiittasi
CST CAD Navigator is a brand new cross-platform
#CAD viewer supporting more than 30 file formats and it is developed in#Delphi. Easily open, convert & print files, and create customizable section views. http://embt.co/3rYJsKe@CADSoftTools#ShowcaseChallenge#Delphi26thpic.twitter.com/sEasEXx8Cj
Kiitos. Käytämme tätä aikajanasi parantamiseen. KumoaKumoa -
Happy birthday,
#Delphi! we are proud to be a part of your showcase with CST CAD Navigator. For Delphi fans we offer a library that allows work with#CAD files like#DXF,#DWG
, #PLT etc. https://blogs.embarcadero.com/impressive-cst-cad-navigator-application-is-made-in-delphi/ …#Delphi26th@EmbarcaderoTechKiitos. Käytämme tätä aikajanasi parantamiseen. KumoaKumoa -
Dear friends, It’s Christmas time and New Year is coming! In warm appreciation, we wish you and your family a joyous holiday season and a healthy and peaceful New Year! May this Christmas brighten you up with peace, joy and good cheer!
#Christmas#newyear#cadsofttoolspic.twitter.com/6ep3ZT5jM0
Kiitos. Käytämme tätä aikajanasi parantamiseen. KumoaKumoa -
Hello Everybody! CADSoftTools Team wishes you to stay safe and wants to cheer you up with the great news! Please welcome our new product CST CAD Navigator! CST CAD Navigator is compatible with Windows and Linux. More information about our new product at https://cadsofttools.com/products/cst-cad-navigator/ …pic.twitter.com/nzmSgDFD7u
Kiitos. Käytämme tätä aikajanasi parantamiseen. KumoaKumoa -
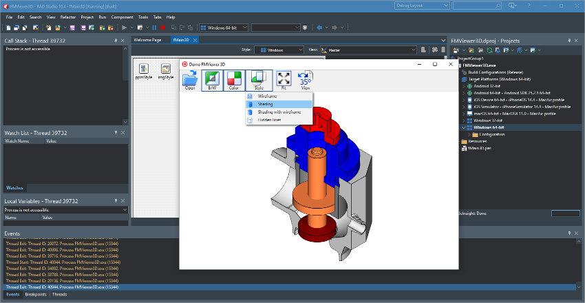
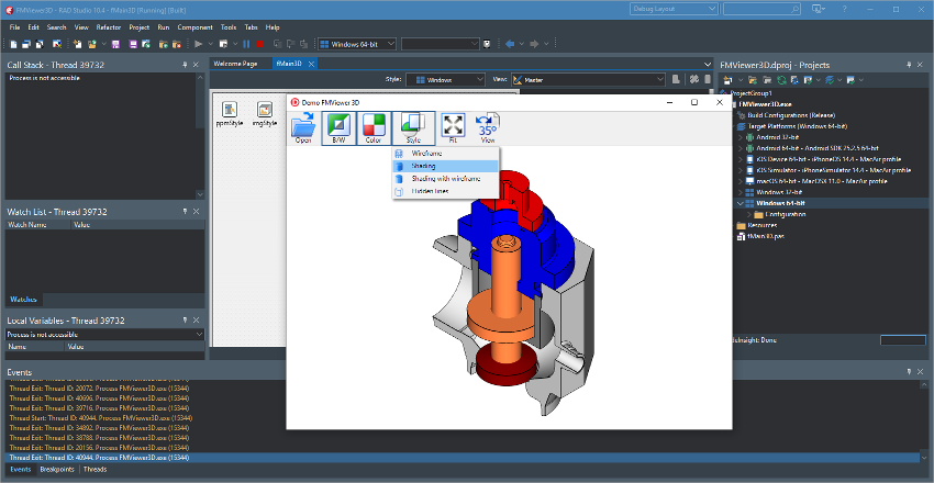
Dear Delphi and C++ Builder users, We have great news for you! Now CAD VCL is compatible with RAD Studio 10.4 Sydney. Download and test the upgraded new version CAD VCL 14.1.1. by following this link: https://cadsofttools.com/produc …/cad-vcl-enterprise/download
#cadvcl#radstudiopic.twitter.com/3ddM2zIMmU
Kiitos. Käytämme tätä aikajanasi parantamiseen. KumoaKumoa -
Hello Everybody! CADSoftTools specialists decided to enlarge the list of supported file formats and now CAD DLL library includes not only 2D but 3D files! Please welcome a new minor version of CAD DLL 14.1. Try it for free by downloading at https://cadsofttools.com/products/cad-dll/download/ …
#caddllpic.twitter.com/xD5cNONb6p
Kiitos. Käytämme tätä aikajanasi parantamiseen. KumoaKumoa -
Dear friends, CADSoftTools Team is pleased to announce a new minor version of ActiveX component – CADEditorX 14.1. Try the free updated version by following: https://cadsofttools.com/products/cadeditorx/download/ … CADEditorX 14.1 is free for those who have a license for CADEditorX 14!
#cadeditorxpic.twitter.com/E3AVbbxU5L
Kiitos. Käytämme tätä aikajanasi parantamiseen. KumoaKumoa -
Dear friends, Please have a look at the episode explaining how to use the Scale tool, what is the difference between the Absolute and Relative modes, and how to resize objects if their dimensions don’t correspond after conversion. Enjoy it:https://www.youtube.com/watch?v=-zJdSBeknNk …
Kiitos. Käytämme tätä aikajanasi parantamiseen. KumoaKumoa -
Hi Everybody! Need to see the internal structure of your 3D model? We present to your attention a video illustrating how to create a section view of a 3D model in the software ABViewer! Please follow:https://www.youtube.com/watch?v=cKZonCGaxns&feature=youtu.be …
Kiitos. Käytämme tätä aikajanasi parantamiseen. KumoaKumoa -
Dear friends! CADSoftTools Team finished the test period and is glad to announce the release of Web CDA SDK 14! The latest version of the http://ASP.NET control provides new and improved features. Try its free updated version by following: https://cadsofttools.com/products/web-cad-sdk/download/ …pic.twitter.com/2VEOcmKEYW
Kiitos. Käytämme tätä aikajanasi parantamiseen. KumoaKumoa -
Hello friends! We present you a video illustrating how to convert 3D files to DWG/DXF in the software ABViewer. Enjoy it! Please follow:https://www.youtube.com/watch?v=-jA6vbXwk98 …
Kiitos. Käytämme tätä aikajanasi parantamiseen. KumoaKumoa -
Dear friends, We would like to begin the year of 2020 with a new release of CAD library for Delphi and C++ Builder. Please welcome CAD VCL 14.1! Follow: https://cadsofttools.com/products/cad-vcl-enterprise/download/ … Those who have a license of CAD VCL 14.0 or 14.0.5. will get a new one for free!
#cadvclpic.twitter.com/14xMEmPDPa
Kiitos. Käytämme tätä aikajanasi parantamiseen. KumoaKumoa -
Hello our dear friends! Christmas and New Year are coming and all the CADSoftTools team is wishing you a joyous holiday season and a year of happiness. May this Christmas be bright and cheerful and may the New Year begin on a prosperous note!pic.twitter.com/9eCxsXHWjb
Kiitos. Käytämme tätä aikajanasi parantamiseen. KumoaKumoa -
Hi! CADSoftTools team is glad to announce about the release of new improved version of CAD .NET – CAD .NET 14.1! It includes the major improvements of supporting of CGM files and Extended Big font SHX files support. Try the new version for free at: https://cadsofttools.com/company/news/cadnet-14-1/ …
Kiitos. Käytämme tätä aikajanasi parantamiseen. KumoaKumoa -
Hello everyone! How are you? Let’s discuss the latest version of ABViewer – ABViewer 14.1? Do you like it? Share your opinion
#abviewer#opinionpic.twitter.com/TZnS6CjEIC
Kiitos. Käytämme tätä aikajanasi parantamiseen. KumoaKumoa
Lataaminen näyttää kestävän hetken.
Twitter saattaa olla ruuhkautunut tai ongelma on muuten hetkellinen. Yritä uudelleen tai käy Twitterin tilasivulla saadaksesi lisätietoja.