Tweetovi
- Tweetovi, trenutna stranica.
- Tweetovi i odgovori
- Medijski sadržaj
Blokirali ste korisnika/cu @BinbazzA
Jeste li sigurni da želite vidjeti te tweetove? Time nećete deblokirati korisnika/cu @BinbazzA
-
Hvala. Twitter će to iskoristiti za poboljšanje vaše vremenske crte. PoništiPoništi
-
Designed with Solidworks 2016 kind of cool right?
@adebisi_awwal@SOLIDWORKS @talktechNG@greaterheights_pic.twitter.com/Ot6x9jzVdF
Hvala. Twitter će to iskoristiti za poboljšanje vaše vremenske crte. PoništiPoništi -
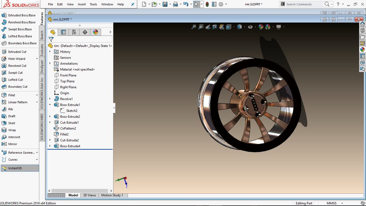
Designed this rim using solidworks2016 kind of nice right? Took about 30mins to finish all, any errors or observations are highly welcome.
@greaterheights_@adebisi_awwal@SOLIDWORKS@MechanicalEn@TwitterEng@engdesignirepic.twitter.com/ydeN0TzpqJ
Hvala. Twitter će to iskoristiti za poboljšanje vaše vremenske crte. PoništiPoništi -
place i would love to be
@TheNationalUAE@mohapuae@UAEEmbassyUSpic.twitter.com/WRjKsNa9Yi
Hvala. Twitter će to iskoristiti za poboljšanje vaše vremenske crte. PoništiPoništi -
Dou you love what you do ? mechanical engineering in the making, I designed this using solidworks13
@greaterheights_@adebisi_awwal @faruqZetpic.twitter.com/r3xzoCkpym
Hvala. Twitter će to iskoristiti za poboljšanje vaše vremenske crte. PoništiPoništi -
I love this song like, good job
@layoisaac_ greater height (amen) Everything nah wish wetin ah dy see, everything I see, everything nah wish,@layoisaac_Hvala. Twitter će to iskoristiti za poboljšanje vaše vremenske crte. PoništiPoništi -
Binbazz Ayoola proslijedio/la je Tweet
#IranvsUSA#IranVSAmerica#worldwar3#IranAttacks#Usairstrike Innocent people and military people are losing their lives due to the ego of both politicians. I pray to God, peace prevails in both countries. Watch video till end
.pic.twitter.com/amhEBqidKDHvala. Twitter će to iskoristiti za poboljšanje vaše vremenske crte. PoništiPoništi -
Binbazz Ayoola proslijedio/la je Tweet
RT dpressingtruths: The saddest video I have watched today. “We love Americans but we hate your president.” Meanwhile, Trump had the audacity to say ALL IS WELL.
#IranAttacks#IranvsUSApic.twitter.com/q5cwzi2JuFHvala. Twitter će to iskoristiti za poboljšanje vaše vremenske crte. PoništiPoništi -
Binbazz Ayoola proslijedio/la je Tweet
Iran invites India to mediate between them and US to de-escalate tensions and said that it would welcome any peace initiative from India to de-escalate tensions India has come a long way From Nehru's India Seeking Mediation To Modi's India Being Called To Mediate
#IranvsUSApic.twitter.com/1w4inOdABW
Hvala. Twitter će to iskoristiti za poboljšanje vaše vremenske crte. PoništiPoništi -
Binbazz Ayoola proslijedio/la je Tweet
To see a grown man cry like this means the pain is indeed unbearable. There's nothing good about war so say NO to
#worldwar3#IranAttacks#IranvsUSA#Trump#TrumpsWarOfMassDistractionpic.twitter.com/kzNUk4KNqmHvala. Twitter će to iskoristiti za poboljšanje vaše vremenske crte. PoništiPoništi -
Binbazz Ayoola proslijedio/la je Tweet
You promised to resume school August. August is here, you're saying you'll wait for Ileya Before you know it, you're already an IT student

Hvala. Twitter će to iskoristiti za poboljšanje vaše vremenske crte. PoništiPoništi
Čini se da učitavanje traje već neko vrijeme.
Twitter je možda preopterećen ili ima kratkotrajnih poteškoća u radu. Pokušajte ponovno ili potražite dodatne informacije u odjeljku Status Twittera.