Tweetovi
- Tweetovi, trenutna stranica.
- Tweetovi i odgovori
- Medijski sadržaj
Blokirali ste korisnika/cu @0xGrillette
Jeste li sigurni da želite vidjeti te tweetove? Time nećete deblokirati korisnika/cu @0xGrillette
-
Grillette proslijedio/la je Tweet
C'est la fin des vacances RTFM, de retour au boulot ! On a (enfin) validé les gagnants du concours de write-ups :)
@0x90r00t@0xGrillette@plean702@apges01@_nwodtuhs ont tous gagné un livre BTFM, gg à eux :) PS : les gagnants, pensez à checker vos DM durant le weekend :)Hvala. Twitter će to iskoristiti za poboljšanje vaše vremenske crte. PoništiPoništi -
Grillette proslijedio/la je Tweet
So in
#DFIR you'll come across lots (and lots) of timestamps. Let's take a quick dive into this weird and wonderful world....(1/x)pic.twitter.com/q55l7rlzQyPrikaži ovu nitHvala. Twitter će to iskoristiti za poboljšanje vaše vremenske crte. PoništiPoništi -
Watch out !
#SigSegV2 Write-Up is here. Not that much but it's something ¯\_(ツ)_/¯https://blog.grillette.fr/write/up/2019/11/30/SigSegV2-WriteUp.html …Hvala. Twitter će to iskoristiti za poboljšanje vaše vremenske crte. PoništiPoništi -
Grillette proslijedio/la je Tweet
At around 7:30am this morning, a youngster was shot by live round in chest. He had no weapon in hand and caused no immediate harm to the officer before gun was pulled on him. So is it the norm for police to use real guns for no reason now????
#StandwithHK#HKPoliceStatepic.twitter.com/lRFcyjswt8Ovo je potencijalno osjetljiv multimedijski sadržaj. Saznajte višePrikaži ovu nitHvala. Twitter će to iskoristiti za poboljšanje vaše vremenske crte. PoništiPoništi -
Grillette proslijedio/la je Tweet
De toute façon, le lait, c’est pour les veaux. Aucun animal ne boit le lait d’une autre espèce. Et on n’en a jamais bu au paléolithique ! C’est vrai, ça. Qu’est-ce qui nous a pris de consommer du lait à partir du néolithique ? Thread à la crème


pic.twitter.com/liTja0LCow
Prikaži ovu nitHvala. Twitter će to iskoristiti za poboljšanje vaše vremenske crte. PoništiPoništi -
Grillette proslijedio/la je Tweet
A new malware is converting the Discord client into an information-stealing backdoor. This allows it to: * Collect info about the user * Check if payment info is stored * Copy first 50 chars of the clipboard * Execute extra commands from a remote site.https://www.bleepingcomputer.com/news/security/discord-turned-into-an-info-stealing-backdoor-by-new-malware/ …
Prikaži ovu nitHvala. Twitter će to iskoristiti za poboljšanje vaše vremenske crte. PoništiPoništi -
Grillette proslijedio/la je Tweet
New ninjas in the team! Welcome to Sylvain, Maxime and
@BoiteAKlou
Hvala. Twitter će to iskoristiti za poboljšanje vaše vremenske crte. PoništiPoništi -
Grillette proslijedio/la je Tweet
Meet captain Romain Kraft, aka Areizen, and all the team members of
#TeamFR
He takes up the challenge of #ECSC2019 to "lead our team to victory" https://www.ssi.gouv.fr/agence/cybersecurite/challenge-europeen-de-cybersecurite-ecsc-2019/areizen-romain-kraft-areizen_/ … Good luck to all teams and see you soon at Bucharest! https://www.ssi.gouv.fr/agence/cybersecurite/challenge-europeen-de-cybersecurite-ecsc-2019/ …pic.twitter.com/5y5N4x5ydG
Hvala. Twitter će to iskoristiti za poboljšanje vaše vremenske crte. PoništiPoništi -
Grillette proslijedio/la je Tweet
@Aperikube est fier d'annoncer son premier CTF on-site destiné aux entreprises. Pour le moment, les inscriptions sont fermées, mais pourrons s'ouvrir en fonction des places restantes.#AperiCTF https://aperictf.fr/ pic.twitter.com/YlVW1xTgMs
Prikaži ovu nitHvala. Twitter će to iskoristiti za poboljšanje vaše vremenske crte. PoništiPoništi -
Grillette proslijedio/la je Tweet
Pour vous "heap" ne vous évoque pas grand chose ? J'ai le remède : mon dernier article : http://inf0sec.fr/article-11.php N'hésitez pas à aimer et partager :)
#pwn#infosec#heapHvala. Twitter će to iskoristiti za poboljšanje vaše vremenske crte. PoništiPoništi -
Grillette proslijedio/la je Tweet
#lehack : c'est pas fini, et y'a plein de choses qui vont changer, mais pour les plus pressés, voici un récap complet de LeWargame de@_leHACK_ (challenges, classement, stats):https://big5-security.com/wargame/posts/2019/07/lewargame-2019/ …Hvala. Twitter će to iskoristiti za poboljšanje vaše vremenske crte. PoništiPoništi -
Still in the train waiting to get finally home after
@_leHACK_ . Wonderful event thanks again for the organization. Taking profit of this time to start wargame write uppic.twitter.com/5gDJWNAIO4
Hvala. Twitter će to iskoristiti za poboljšanje vaše vremenske crte. PoništiPoništi -
Grillette proslijedio/la je Tweet
Richelieu, list of the most common French passwordshttps://github.com/tarraschk/richelieu …
Hvala. Twitter će to iskoristiti za poboljšanje vaše vremenske crte. PoništiPoništi -
New article : HSCTF Wrtie Up https://blog.grillette.fr/write/up/2019/06/08/HSCTF-WriteUp.html …
Hvala. Twitter će to iskoristiti za poboljšanje vaše vremenske crte. PoništiPoništi -
Grillette proslijedio/la je Tweet
===Type juggling=== Announcing the first magic hash for SHA-224. Using distributed computing found a magic hash for SHA-224. For SHA-224(10885164793773) we have 0e281250946775200129471613219196999537878926740638594636
#PHPJuggling,#Security@RSnake,@spazef0rze,@Hacker0x01Hvala. Twitter će to iskoristiti za poboljšanje vaše vremenske crte. PoništiPoništi -
Grillette proslijedio/la je Tweet
Hello world, French apprentice cybersecurity engineer, I'm looking for a new job position as a cryptanalyst engineer, starting in October 2019. Preferably in french speaking Switzerland or France. Can you help me out ? Thanks !
#infosecjobsHvala. Twitter će to iskoristiti za poboljšanje vaše vremenske crte. PoništiPoništi -
Grillette proslijedio/la je Tweet
RT + FOLLOW to win the first smartphone made to protect your
#privacy!@PocophoneGlobal with@e_mydata made by@gael_duval [#concours#contest#privacymatters#VivaTech]pic.twitter.com/EOgnicjMmt
Prikaži ovu nitHvala. Twitter će to iskoristiti za poboljšanje vaše vremenske crte. PoništiPoništi -
Grillette proslijedio/la je Tweet
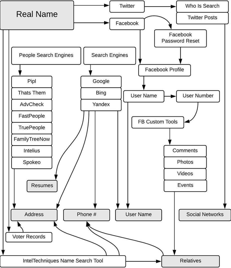
OSINT: How to find information on anyone by Petro Cherkasets https://link.medium.com/tGBMdS1UuW pic.twitter.com/4LssHysTDZ
Hvala. Twitter će to iskoristiti za poboljšanje vaše vremenske crte. PoništiPoništi -
Grillette proslijedio/la je Tweet
Petit thread de moments historiques simultanés (ou presque) qui vous feront remettre en question l’entièreté de la chronologie mondiale
Prikaži ovu nitHvala. Twitter će to iskoristiti za poboljšanje vaše vremenske crte. PoništiPoništi
Čini se da učitavanje traje već neko vrijeme.
Twitter je možda preopterećen ili ima kratkotrajnih poteškoća u radu. Pokušajte ponovno ili potražite dodatne informacije u odjeljku Status Twittera.